WARNING:
JavaScript is turned OFF. None of the links on this concept map will
work until it is reactivated.
If you need help turning JavaScript On, click here.
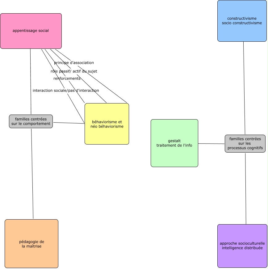
Cette carte de concepts créée avec IHMC CmapTools traite de: carte globale, appentissage social principe d'association béhaviorisme et néo béhaviorisme, appentissage social renforcements béhaviorisme et néo béhaviorisme, familles centrées sur le comportement ???? béhaviorisme et néo béhaviorisme, appentissage social rôle passif/ actif du sujet béhaviorisme et néo béhaviorisme, familles centrées sur les processus cognitifs ???? approche socioculturelle intelligence distribuée, familles centrées sur le comportement ???? appentissage social, familles centrées sur les processus cognitifs ???? constructivisme socio constructivisme, appentissage social interaction sociale/pas d'interaction béhaviorisme et néo béhaviorisme, familles centrées sur le comportement ???? pédagogie de la maîtrise, familles centrées sur les processus cognitifs ???? gestalt traitement de l'info, familles centrées sur le comportement ???? appentissage social