WARNING:
JavaScript is turned OFF. None of the links on this concept map will
work until it is reactivated.
If you need help turning JavaScript On, click here.
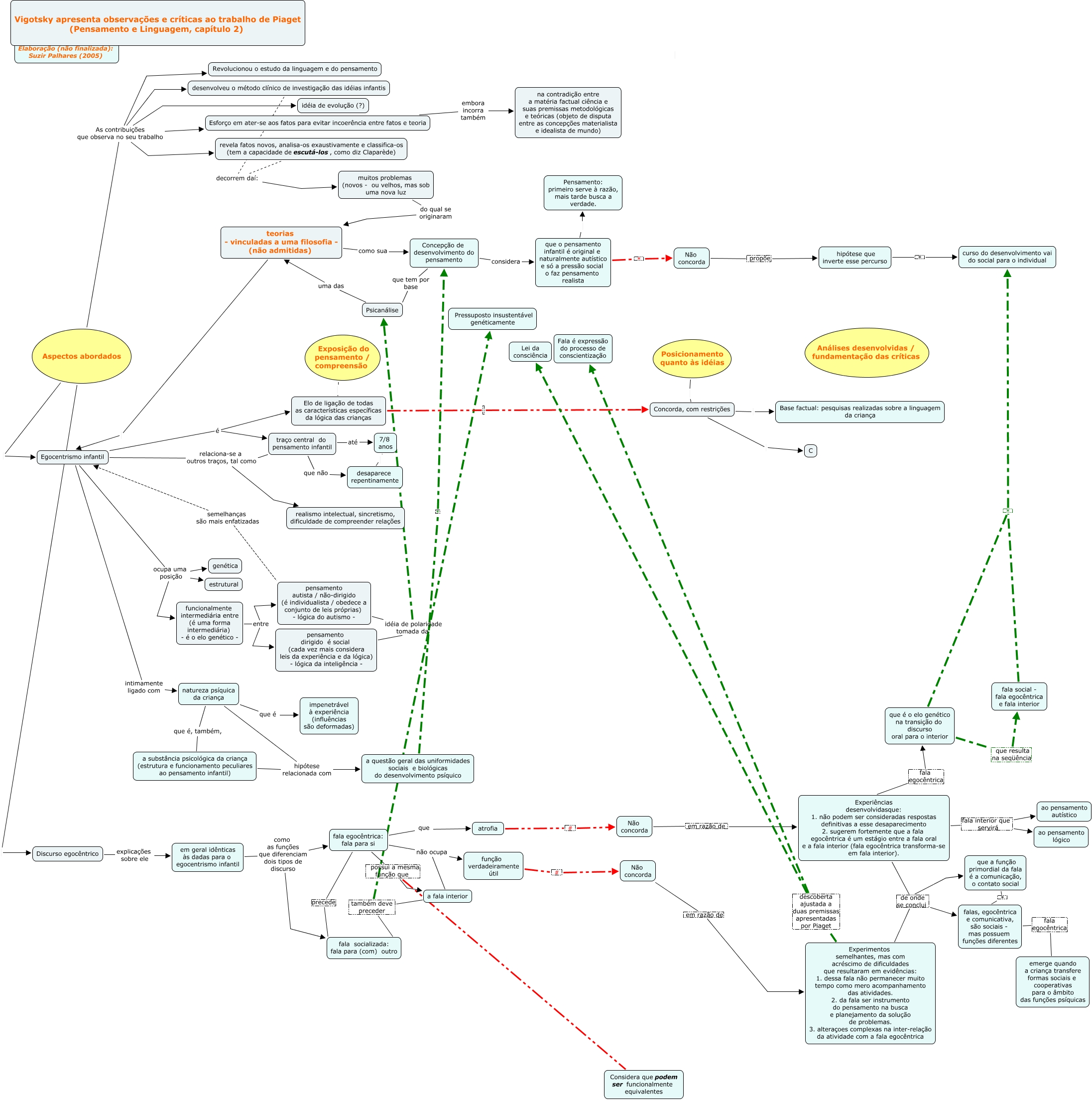
Esse mapa conceitual, produzido no IHMC CmapTools, tem a informação relacionada a: Vygotsky sobre Piaget, Aspectos abordados As contribuições que observa no seu trabalho desenvolveu o método clínico de investigação das idéias infantis, a fala interior não ocupa função verdadeiramente útil, Experiências desenvolvidasque: 1. não podem ser consideradas respostas definitivas a esse desaparecimento 2. sugerem fortemente que a fala egocêntrica é um estágio entre a fala oral e a fala interior (fala egocêntrica transforma-se em fala interior). fala interior que servirá ao pensamento autístico, que o pensamento infantil é original e naturalmente autístico e só a pressão social o faz pensamento realista * Não concorda, Experimentos semelhantes, mas com acréscimo de dificuldades que resultaram em evidências: 1. dessa fala não permanecer muito tempo como mero acompanhamento das atividades. 2. da fala ser instrumento do pensamento na busca e planejamento da solução de problemas. 3. alteraçoes complexas na inter-relação da atividade com a fala egocêntrica de onde se conclui falas, egocêntrica e comunicativa, são sociais - mas possuem funções diferentes, Egocentrismo infantil ocupa uma posição genética, a substância psicológica da criança (estrutura e funcionamento peculiares ao pensamento infantil) hipótese relacionada com a questão geral das uniformidades sociais e biológicas do desenvolvimento psíquico, fala egocêntrica: fala para si não ocupa função verdadeiramente útil, Posicionamento quanto às idéias Concorda, com restrições, Experiências desenvolvidasque: 1. não podem ser consideradas respostas definitivas a esse desaparecimento 2. sugerem fortemente que a fala egocêntrica é um estágio entre a fala oral e a fala interior (fala egocêntrica transforma-se em fala interior). de onde se conclui falas, egocêntrica e comunicativa, são sociais - mas possuem funções diferentes, Elo de ligação de todas as características específicas da lógica das crianças Concorda, com restrições, Egocentrismo infantil é Elo de ligação de todas as características específicas da lógica das crianças, Concorda, com restrições Base factual: pesquisas realizadas sobre a linguagem da criança, que é o elo genético na transição do discurso oral para o interior que resulta na seqüência fala social - fala egocêntrica e fala interior, Aspectos abordados As contribuições que observa no seu trabalho idéia de evolução (?), Elo de ligação de todas as características específicas da lógica das crianças Concorda, com restrições, muitos problemas (novos - ou velhos, mas sob uma nova luz do qual se originaram teorias - vinculadas a uma filosofia - (não admitidas), Aspectos abordados Discurso egocêntrico, Egocentrismo infantil ocupa uma posição funcionalmente intermediária entre (é uma forma intermediária) - é o elo genético -, Psicanálise uma das teorias - vinculadas a uma filosofia - (não admitidas)