WARNING:
JavaScript is turned OFF. None of the links on this concept map will
work until it is reactivated.
If you need help turning JavaScript On, click here.
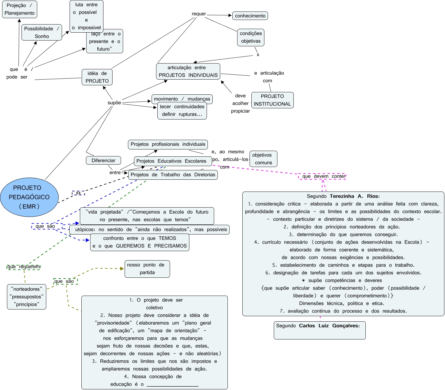
Esse mapa conceitual, produzido no IHMC CmapTools, tem a informação relacionada a: PROJETO POLÍTICO PEDAGÓGICO, Projetos Educativos Escolares que são utópicos: no sentido de "ainda não realizados", mas possíveis, idéia de PROJETO requer condições objetivas, Diferenciar entre Projetos de Trabalho das Diretorias, Projetos profissionais individuais e, ao mesmo tempo, articulá-los com objetivos comuns, idéia de PROJETO que é / pode ser Projeção / Planejamento, Diferenciar entre Projetos Educativos Escolares, condições objetivas x articulação entre PROJETOS INDIVIDUAIS, Projetos Educativos Escolares que são confronto entre o que TEMOS e o que QUEREMOS E PRECISAMOS, Projetos Educativos Escolares que requerem "norteadores" "pressupostos" "princípios", Projetos Educativos Escolares que devem conter Segundo Carlos Luiz Gonçalves:, PROJETO PEDAGÓGICO (EMR) supõe tecer continuidades definir rupturas..., idéia de PROJETO requer conhecimento, Projetos Educativos Escolares que são "vida projetada" /"Começamos a Escola do futuro no presente, nas escolas que temos", articulação entre PROJETOS INDIVIDUAIS e articulação com PROJETO INSTITUCIONAL, "norteadores" "pressupostos" "princípios" que são 1. O projeto deve ser coletivo 2. Nosso projeto deve considerar a idéia de "provisoriedade" (elaboraremos um "plano geral de edificação", um "mapa de orientação" - nos esforçaremos para que as mudanças sejam fruto de nossas decisões e que, estas, sejam decorrentes de nossas ações - e não aleatórias) 3. Reduziremos os limites que nos são impostos e ampliaremos nossas possibilidades de ação. 4. Nossa concepção de educação é o __________________, "norteadores" "pressupostos" "princípios" que são nosso ponto de partida, Projetos de Trabalho das Diretorias e, ao mesmo tempo, articulá-los com objetivos comuns, Diferenciar entre Projetos profissionais individuais, PROJETO PEDAGÓGICO (EMR) supõe articulação entre PROJETOS INDIVIDUAIS, idéia de PROJETO que é / pode ser "laço entre o presente e o futuro"