WARNING:
JavaScript is turned OFF. None of the links on this concept map will
work until it is reactivated.
If you need help turning JavaScript On, click here.
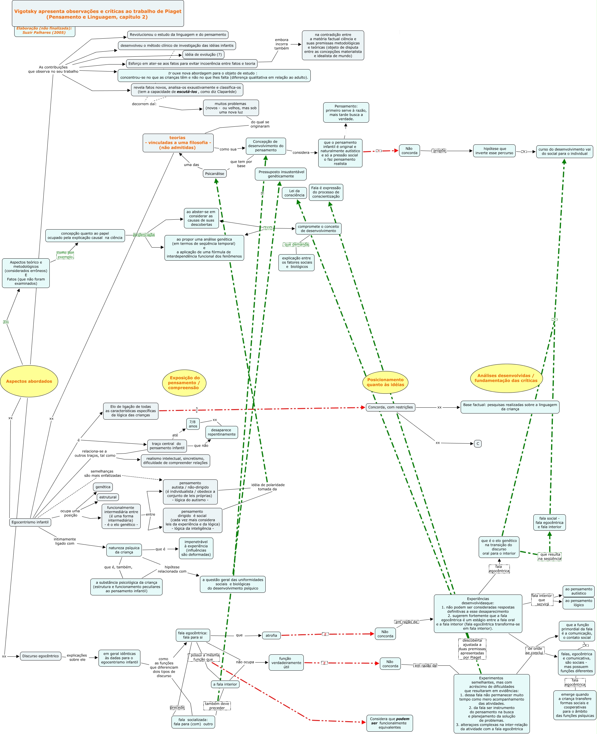
Esse mapa conceitual, produzido no IHMC CmapTools, tem a informação relacionada a: Vygotsky sobre Piaget cap2(b), Aspectos abordados As contribuições que observa no seu trabalho desenvolveu o método clínico de investigação das idéias infantis, que o pensamento infantil é original e naturalmente autístico e só a pressão social o faz pensamento realista * Não concorda, Experiências desenvolvidasque: 1. não podem ser consideradas respostas definitivas a esse desaparecimento 2. sugerem fortemente que a fala egocêntrica é um estágio entre a fala oral e a fala interior (fala egocêntrica transforma-se em fala interior). fala interior que servirá ao pensamento autístico, a fala interior não ocupa função verdadeiramente útil, Experimentos semelhantes, mas com acréscimo de dificuldades que resultaram em evidências: 1. dessa fala não permanecer muito tempo como mero acompanhamento das atividades. 2. da fala ser instrumento do pensamento na busca e planejamento da solução de problemas. 3. alteraçoes complexas na inter-relação da atividade com a fala egocêntrica de onde se conclui falas, egocêntrica e comunicativa, são sociais - mas possuem funções diferentes, a substância psicológica da criança (estrutura e funcionamento peculiares ao pensamento infantil) hipótese relacionada com a questão geral das uniformidades sociais e biológicas do desenvolvimento psíquico, Egocentrismo infantil ocupa uma posição genética, Aspectos abordados As contribuições que observa no seu trabalho trouxe nova abordagem para o objeto de estudo : concentrou-se no que as crianças têm e não no que lhes falta (diferença qualitativa em relação ao adulto)., fala egocêntrica: fala para si não ocupa função verdadeiramente útil, Experiências desenvolvidasque: 1. não podem ser consideradas respostas definitivas a esse desaparecimento 2. sugerem fortemente que a fala egocêntrica é um estágio entre a fala oral e a fala interior (fala egocêntrica transforma-se em fala interior). de onde se conclui falas, egocêntrica e comunicativa, são sociais - mas possuem funções diferentes, compromete o conceito de desenvolvimento que demanda explicação entre os fatores sociais e biológicos, Elo de ligação de todas as características específicas da lógica das crianças Concorda, com restrições, Egocentrismo infantil é Elo de ligação de todas as características específicas da lógica das crianças, Concorda, com restrições xx Base factual: pesquisas realizadas sobre a linguagem da criança, que é o elo genético na transição do discurso oral para o interior que resulta na seqüência fala social - fala egocêntrica e fala interior, Aspectos teórico e metodológicos (considerados errôneos) E Fatos (que não foram examinados) como por exemplo concepção quanto ao papel ocupado pela explicação causal na ciência, Aspectos abordados As contribuições que observa no seu trabalho idéia de evolução (?), Aspectos abordados xx Discurso egocêntrico, muitos problemas (novos - ou velhos, mas sob uma nova luz do qual se originaram teorias - vinculadas a uma filosofia - (não admitidas), Elo de ligação de todas as características específicas da lógica das crianças Concorda, com restrições