WARNING:
JavaScript is turned OFF. None of the links on this concept map will
work until it is reactivated.
If you need help turning JavaScript On, click here.
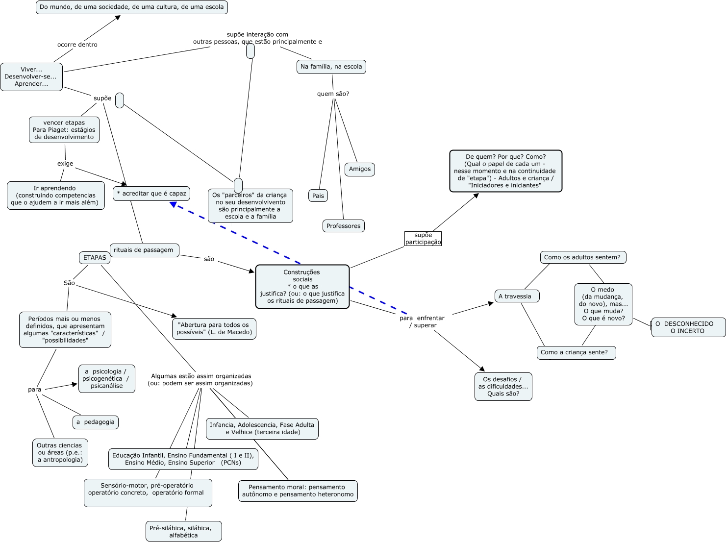
Esse mapa conceitual, produzido no IHMC CmapTools, tem a informação relacionada a: Viver... Desenvolver-se,, Viver... Desenvolver-se... Aprender... supõe vencer etapas Para Piaget: estágios de desenvolvimento, Viver... Desenvolver-se... Aprender... supõe interação com outras pessoas, que estão principalmente e Na família, na escola, Construções sociais * o que as justifica? (ou: o que justifica os rituais de passagem) para enfrentar / superar * acreditar que é capaz, ETAPAS Algumas estão assim organizadas (ou: podem ser assim organizadas) Pré-silábica, silábica, alfabética, Períodos mais ou menos definidos, que apresentam algumas "características" / "possibilidades" para Outras ciencias ou áreas (p.e.: a antropologia), A travessia Como a criança sente?, Períodos mais ou menos definidos, que apresentam algumas "características" / "possibilidades" para a pedagogia, ETAPAS Algumas estão assim organizadas (ou: podem ser assim organizadas) Educação Infantil, Ensino Fundamental ( I e II), Ensino Médio, Ensino Superior (PCNs), Na família, na escola quem são? Pais, Viver... Desenvolver-se... Aprender... ocorre dentro Do mundo, de uma sociedade, de uma cultura, de uma escola, Viver... Desenvolver-se... Aprender... supõe rituais de passagem, ETAPAS Algumas estão assim organizadas (ou: podem ser assim organizadas) Pensamento moral: pensamento autônomo e pensamento heteronomo, ETAPAS Algumas estão assim organizadas (ou: podem ser assim organizadas) Sensório-motor, pré-operatório operatório concreto, operatório formal, vencer etapas Para Piaget: estágios de desenvolvimento exige Ir aprendendo (construindo competencias que o ajudem a ir mais além), Construções sociais * o que as justifica? (ou: o que justifica os rituais de passagem) para enfrentar / superar A travessia, Como os adultos sentem? O medo (da mudança, do novo), mas... O que muda? O que é novo?, Na família, na escola quem são? Amigos, Os "parceiros" da criança no seu desenvolvivento são principalmente a escola e a família,