WARNING:
JavaScript is turned OFF. None of the links on this concept map will
work until it is reactivated.
If you need help turning JavaScript On, click here.
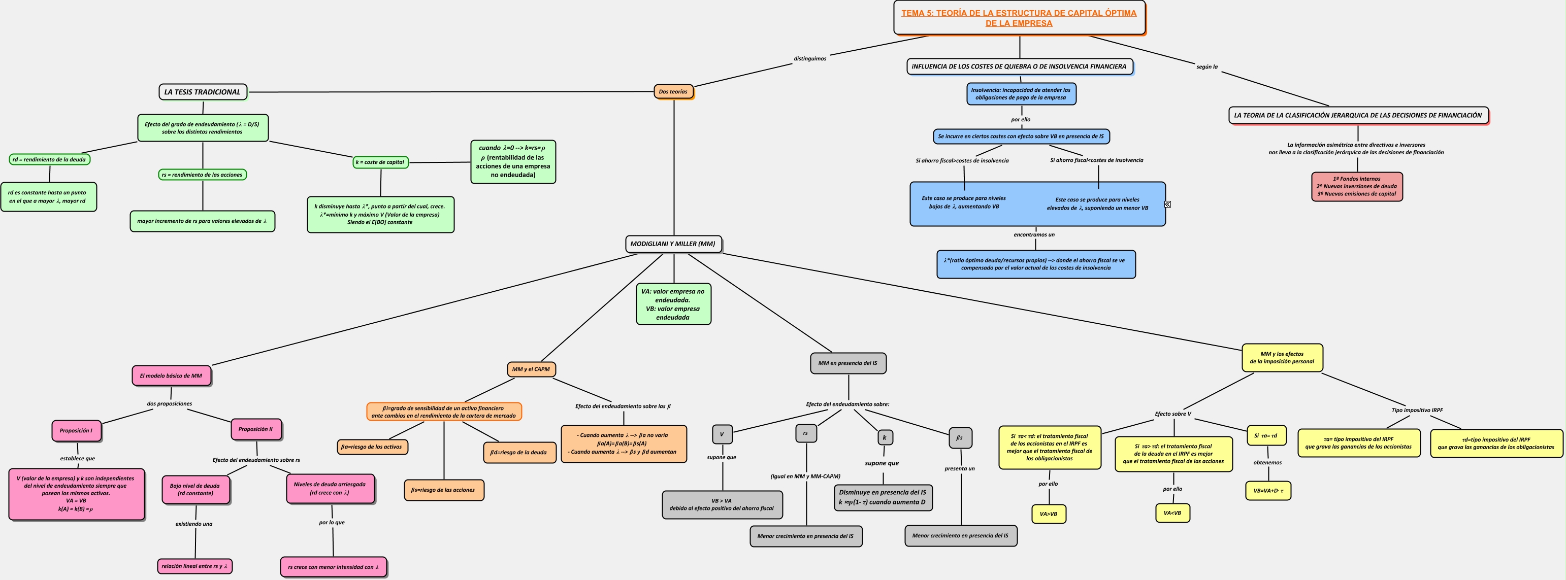
Este Cmap, tiene información relacionada con: TEMA5_SalavadorDomenech_ElenaGarijo_ElenaPérez, Proposición II Efecto del endeudamiento sobre rs Niveles de deuda arriesgada (rd crece con λ), MM y los efectos de la imposición personal Tipo impositivo IRPF τd=tipo impositivo del IRPF que grava las ganancias de los obligacionistas, MM y el CAPM βi=grado de sensibilidad de un activo financiero ante cambios en el rendimiento de la cartera de mercado βd=riesgo de la deuda, Dos teorías MODIGLIANI Y MILLER (MM) MM en presencia del IS, Proposición I establece que V (valor de la empresa) y k son independientes del nivel de endeudamiento siempre que posean los mismos activos. VA = VB k(A) = k(B) =ρ, MM y el CAPM βi=grado de sensibilidad de un activo financiero ante cambios en el rendimiento de la cartera de mercado βa=riesgo de los activos, MM en presencia del IS Efecto del endeudamiento sobre: rs, TEMA 5: TEORÍA DE LA ESTRUCTURA DE CAPITAL ÓPTIMA DE LA EMPRESA distinguimos Dos teorías, Bajo nivel de deuda (rd constante) existiendo una relación lineal entre rs y λ, MM en presencia del IS Efecto del endeudamiento sobre: k, MM y los efectos de la imposición personal Efecto sobre V Si τa<τd: el tratamiento fiscal de los accionistas en el IRPF es mejor que el tratamiento fiscal de los obligacionistas, rs (Igual en MM y MM-CAPM) Menor crecimiento en presencia del IS, βs presenta un Menor crecimiento en presencia del IS, MM y los efectos de la imposición personal Efecto sobre V Si τa=τd, ???? encontramos un λ*(ratio óptimo deuda/recursos propios) --> donde el ahorro fiscal se ve compensado por el valor actual de los costes de insolvencia, Si τa=τd obtenemos VB=VA+D·τ, V supone que VB > VA debido al efecto positivo del ahorro fiscal, Niveles de deuda arriesgada (rd crece con λ) por lo que rs crece con menor intensidad con λ, Dos teorías MODIGLIANI Y MILLER (MM) El modelo básico de MM, Si τa>τd: el tratamiento fiscal de la deuda en el IRPF es mejor que el tratamiento fiscal de las acciones por ello VA<VB