WARNING:
JavaScript is turned OFF. None of the links on this concept map will
work until it is reactivated.
If you need help turning JavaScript On, click here.
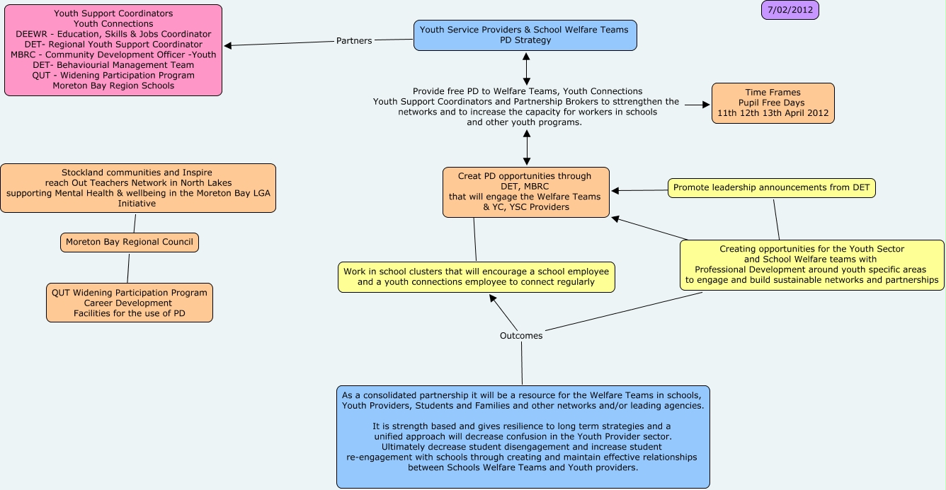
This Concept Map, created with IHMC CmapTools, has information related to: Nth Coast Region YC and DET PD Strategy, Youth Service Providers & School Welfare Teams PD Strategy Partners Youth Support Coordinators Youth Connections DEEWR - Education, Skills & Jobs Coordinator DET- Regional Youth Support Coordinator MBRC - Community Development Officer -Youth DET- Behaviourial Management Team QUT - Widening Participation Program Moreton Bay Region Schools, Creating opportunities for the Youth Sector and School Welfare teams with Professional Development around youth specific areas to engage and build sustainable networks and partnerships Outcomes Work in school clusters that will encourage a school employee and a youth connections employee to connect regularly, Moreton Bay Regional Council ???? QUT Widening Participation Program Career Development Facilities for the use of PD, Youth Service Providers & School Welfare Teams PD Strategy Provide free PD to Welfare Teams, Youth Connections Youth Support Coordinators and Partnership Brokers to sttrengthen the networks and to increase the capacity for workers in schools and other youth programs. Creat PD opportunities through DET, MBRC that will engage the Welfare Teams & YC, YSC Providers, Youth Service Providers & School Welfare Teams PD Strategy Provide free PD to Welfare Teams, Youth Connections Youth Support Coordinators and Partnership Brokers to sttrengthen the networks and to increase the capacity for workers in schools and other youth programs. Time Frames Pupil Free Days 11th 12th 13th April 2012, Creating opportunities for the Youth Sector and School Welfare teams with Professional Development around youth specific areas to engage and build sustainable networks and partnerships ???? Creat PD opportunities through DET, MBRC that will engage the Welfare Teams & YC, YSC Providers, Work in school clusters that will encourage a school employee and a youth connections employee to connect regularly ???? Creat PD opportunities through DET, MBRC that will engage the Welfare Teams & YC, YSC Providers, Stockland communities and Inspire reach Out Teachers Network in North Lakes supporting Mental Health & wellbeing in the Moreton Bay LGA Initiative ???? Moreton Bay Regional Council, Promote leadership announcements from DET ???? Creating opportunities for the Youth Sector and School Welfare teams with Professional Development around youth specific areas to engage and build sustainable networks and partnerships, Creating opportunities for the Youth Sector and School Welfare teams with Professional Development around youth specific areas to engage and build sustainable networks and partnerships Outcomes As a consolidated partnership it will be a resource for the Welfare Teams in schools, Youth Providers, Students and Families and other networks and/or leading agencies. It is strength based and gives resilience to long term strategies and a unified approach will decrease confusion in the Youth Provider sector. Ultimately decrease student disengagement and increase student re-engagement with schools through creating and maintain effective relationships between Schools Welfare Teams and Youth providers., Promote leadership announcements from DET ???? Creat PD opportunities through DET, MBRC that will engage the Welfare Teams & YC, YSC Providers