WARNING:
JavaScript is turned OFF. None of the links on this concept map will
work until it is reactivated.
If you need help turning JavaScript On, click here.
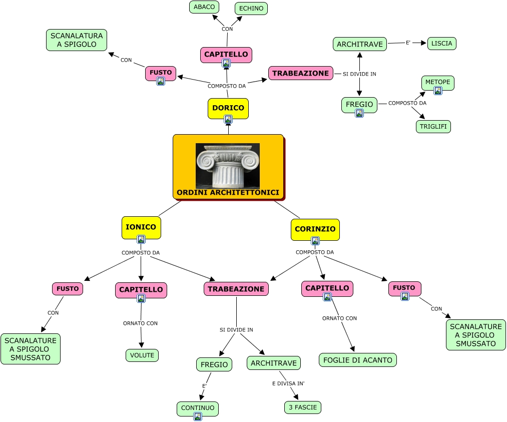
Questa Cmap, creata con IHMC CmapTools, contiene informazioni relative a: ordini, DORICO COMPOSTO DA TRABEAZIONE, FREGIO COMPOSTO DA METOPE, TRABEAZIONE SI DIVIDE IN FREGIO, CORINZIO COMPOSTO DA FUSTO, TRABEAZIONE SI DIVIDE IN FREGIO, FREGIO COMPOSTO DA TRIGLIFI, CAPITELLO CON ABACO, ORDINI ARCHITETTONICI sono DORICO, FUSTO CON SCANALATURE A SPIGOLO SMUSSATO, FUSTO CON SCANALATURA A SPIGOLO, IONICO COMPOSTO DA TRABEAZIONE, CORINZIO COMPOSTO DA CAPITELLO, CAPITELLO ORNATO CON VOLUTE, CAPITELLO CON ECHINO, IONICO COMPOSTO DA CAPITELLO, ARCHITRAVE E' LISCIA, DORICO COMPOSTO DA CAPITELLO, FREGIO E' CONTINUO, TRABEAZIONE SI DIVIDE IN ARCHITRAVE, ORDINI ARCHITETTONICI sono CORINZIO