WARNING:
JavaScript is turned OFF. None of the links on this concept map will
work until it is reactivated.
If you need help turning JavaScript On, click here.
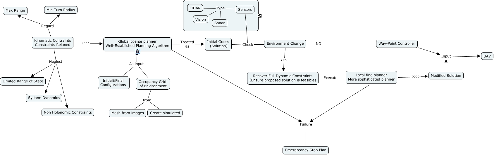
This Concept Map, created with IHMC CmapTools, has information related to: StepByStep_Effective2phaseMP, Initial Guess (Solution) Check Environment Change, Local fine planner More sophsticated planner ???? Modified Solution, Occupancy Grid of Environment from Create simulated, Occupancy Grid of Environment As input Initial&Final Configurations, Sensors Check Environment Change, Modified Solution Input UAV, Local fine planner More sophsticated planner Failure Emergreancy Stop Plan, Way-Point Controller Input UAV, Sensors Type LIDAR, Kinematic Contraints Constraints Relaxed Neglect System Dynamics, Global coarse planner Well-Established Planning Algorithm Treated as Initial Guess (Solution), Occupancy Grid of Environment from Mesh from images, Kinematic Contraints Constraints Relaxed Neglect Limited Range of State, Kinematic Contraints Constraints Relaxed Regard Min Turn Radius, Occupancy Grid of Environment As input Global coarse planner Well-Established Planning Algorithm, Global coarse planner Well-Established Planning Algorithm Failure Emergreancy Stop Plan, Sensors Type Sonar, Environment Change NO Way-Point Controller, Sensors Type Vision, Kinematic Contraints Constraints Relaxed Neglect Non Holonomic Constraints