WARNING:
JavaScript is turned OFF. None of the links on this concept map will
work until it is reactivated.
If you need help turning JavaScript On, click here.
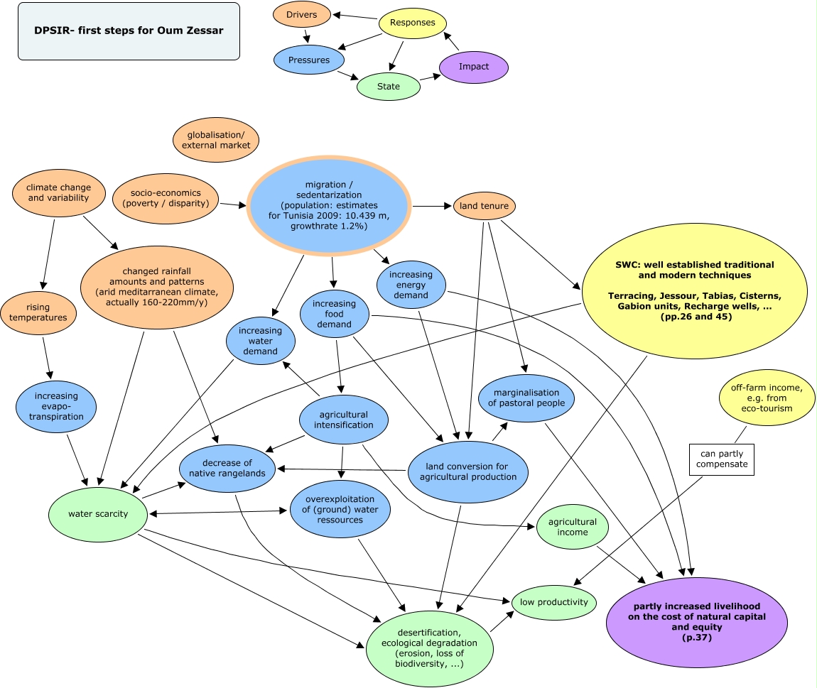
This Concept Map, created with IHMC CmapTools, has information related to: DPSIR_oum zessar_holistic, migration / sedentarization (population: estimates for Tunisia 2009: 10.439 m, growthrate 1.2%) land tenure, land tenure land conversion for agricultural production, increasing food demand land conversion for agricultural production, increasing evapo- transpiration water scarcity, climate change and variability rising temperatures, agricultural intensification decrease of native rangelands, desertification, ecological degradation (erosion, loss of biodiversity, ...) low productivity, water scarcity low productivity, increasing food demand partly increased livelihood on the cost of natural capital and equity (p.37), increasing energy demand partly increased livelihood on the cost of natural capital and equity (p.37), Impact Responses, land conversion for agricultural production decrease of native rangelands, overexploitation of (ground) water ressources desertification, ecological degradation (erosion, loss of biodiversity, ...), agricultural intensification overexploitation of (ground) water ressources, increasing water demand water scarcity, land tenure marginalisation of pastoral people, overexploitation of (ground) water ressources water scarcity, agricultural intensification agricultural income, agricultural income partly increased livelihood on the cost of natural capital and equity (p.37), SWC: well established traditional and modern techniques Terracing, Jessour, Tabias, Cisterns, Gabion units, Recharge wells, ... (pp.26 and 45) desertification, ecological degradation (erosion, loss of biodiversity, ...)