WARNING:
JavaScript is turned OFF. None of the links on this concept map will
work until it is reactivated.
If you need help turning JavaScript On, click here.
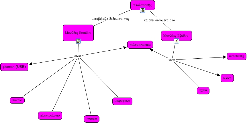
Αυτός ο εννοιολογικός χάρτης, που δημιουργήθηκε με το IHMC Cmap Tools, περιέχει πλήροφορίες που σχετίζονται με: το οικογενειακο δεντρο του υπολογιστη, Μονάδες Εισόδου ειναι πολυμηχανημα, Μονάδες Εξόδου ειναι οθονη, Μονάδες Εισόδου ειναι μικροφωνο, Μονάδες Εισόδου ειναι καμερα, Μονάδες Εισόδου ειναι πληκτρολογιο, Υπολογιστής παιρνει δεδομενα απο Μονάδες Εξόδου, Μονάδες Εξόδου ειναι πολυμηχανημα, Μονάδες Εισόδου ειναι φλασακι (USB), Μονάδες Εξόδου ειναι εκτυπωτης, Μονάδες Εξόδου ειναι ηχεια, Μονάδες Εισόδου ειναι ποντικι, Υπολογιστής μεταβιβαζει δεδομενα στις Μονάδες Εισόδου