WARNING:
JavaScript is turned OFF. None of the links on this concept map will
work until it is reactivated.
If you need help turning JavaScript On, click here.
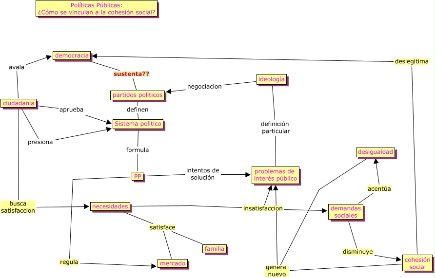
Este Cmap, tiene información relacionada con: pp, partidos politicos definen Sistema politico, necesidades insatisfaccion problemas de interés público, democracia sustenta?? partidos politicos, PP regula mercado, ideología definición particular problemas de interés público, ciudadania aprueba Sistema politico, Sistema politico formula PP, ciudadania busca satisfaccion necesidades, desigualdad genera nuevo problemas de interés público, ciudadania avala democracia, necesidades insatisfaccion demandas sociales, cohesión social deslegitima democracia, demandas sociales disminuye cohesión social, ideología negociacion partidos politicos, cohesión social genera nuevo problemas de interés público, demandas sociales acentúa desigualdad, necesidades satisface familia, ciudadania presiona Sistema politico, necesidades satisface mercado, PP intentos de solución problemas de interés público