WARNING:
JavaScript is turned OFF. None of the links on this concept map will
work until it is reactivated.
If you need help turning JavaScript On, click here.
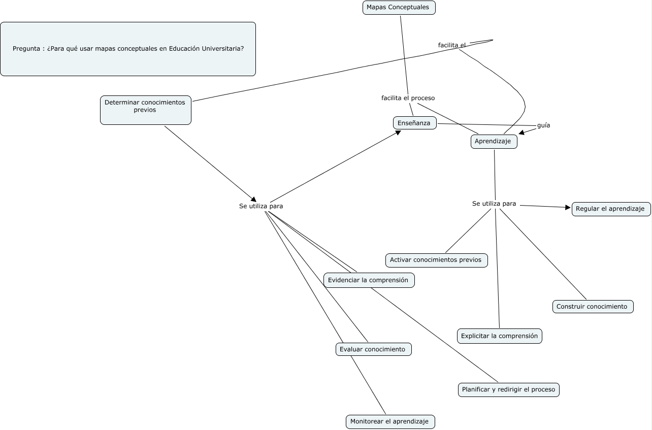
Este Cmap, tiene información relacionada con: Uso de mapas conceptuales, Determinar conocimientos previos Se utiliza para Enseñanza, Determinar conocimientos previos Se utiliza para Monitorear el aprendizaje, Mapas Conceptuales facilita el proceso Enseñanza, Aprendizaje Se utiliza para Activar conocimientos previos, Aprendizaje Se utiliza para Regular el aprendizaje, Mapas Conceptuales facilita el proceso Aprendizaje, Determinar conocimientos previos facilita el Aprendizaje, Determinar conocimientos previos Se utiliza para Planificar y redirigir el proceso, Determinar conocimientos previos Se utiliza para Evidenciar la comprensión, Aprendizaje Se utiliza para Construir conocimiento, Enseñanza guía Aprendizaje, Determinar conocimientos previos Se utiliza para Evaluar conocimiento, Aprendizaje Se utiliza para Explicitar la comprensión