WARNING:
JavaScript is turned OFF. None of the links on this concept map will
work until it is reactivated.
If you need help turning JavaScript On, click here.
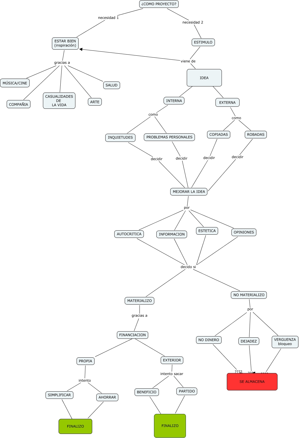
Este Cmap, tiene información relacionada con: mapa, OPINIONES decido si NO MATERIALIZO, ¿COMO PROYECTO? necesidad 1 ESTAR BIEN (inspiración), PROPIA intento SIMPLIFICAR, PROPIA intento AHORRAR, MEJORAR LA IDEA por OPINIONES, ESTAR BIEN (inspiración) gracias a COMPAÑIA, INQUIETUDES decidir MEJORAR LA IDEA, EXTERIOR intento sacar PARTIDO, AHORRAR ???? FINALIZO, ESTAR BIEN (inspiración) gracias a ARTE, ESTIMULO viene de ESTAR BIEN (inspiración), NO MATERIALIZO por VERGUENZA bloqueo, INTERNA como INQUIETUDES, BENEFICIO ???? FINALIZO, BENEFICIO ???? FINALIZO, ESTAR BIEN (inspiración) gracias a CASUALIDADES DE LA VIDA, ESTAR BIEN (inspiración) gracias a MÚSICA/CINE, ROBADAS decidir MEJORAR LA IDEA, DEJADEZ ???? SE ALMACENA, EXTERNA como ROBADAS