WARNING:
JavaScript is turned OFF. None of the links on this concept map will
work until it is reactivated.
If you need help turning JavaScript On, click here.
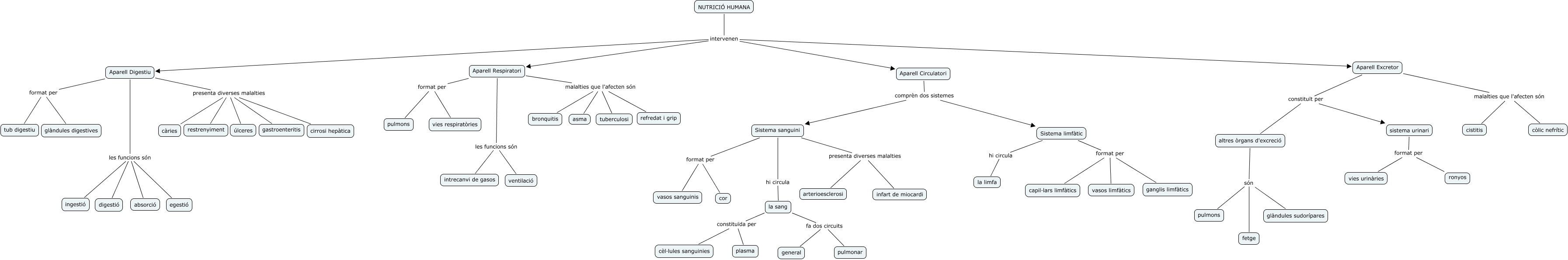
Este Cmap, tiene información relacionada con: Esquema de la nutrició humana, altres òrgans d'excreció són glàndules sudorípares, NUTRICIÓ HUMANA intervenen Aparell Circulatori, Sistema sanguini presenta diverses malalties infart de miocardi, Aparell Digestiu les funcions són digestió, NUTRICIÓ HUMANA intervenen Aparell Digestiu, la sang constituïda per cèl·lules sanguinies, Aparell Respiratori malalties que l'afecten són asma, Sistema limfàtic format per ganglis limfàtics, Aparell Respiratori malalties que l'afecten són tuberculosi, Aparell Digestiu format per tub digestiu, Aparell Excretor constituït per altres òrgans d'excreció, Aparell Circulatori comprèn dos sistemes Sistema sanguini, sistema urinari format per ronyos, Aparell Digestiu les funcions són egestió, Aparell Excretor malalties que l'afecten són còlic nefrític, Sistema sanguini format per vasos sanguinis, Aparell Digestiu presenta diverses malalties restrenyiment, Aparell Respiratori malalties que l'afecten són bronquitis, Aparell Digestiu presenta diverses malalties cirrosi hepàtica, Aparell Respiratori les funcions són intrecanvi de gasos