WARNING:
JavaScript is turned OFF. None of the links on this concept map will
work until it is reactivated.
If you need help turning JavaScript On, click here.
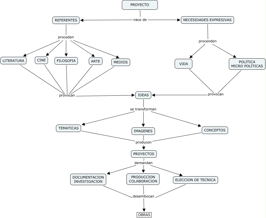
Este Cmap, tiene información relacionada con: como proyecto, PROYECTO nace de REFERENTES, REFERENTES proceden CINE, FILOSOFIA provocan IDEAS, NECESIDADES EXPRESIVAS procenden VIDA, PROYECTOS demandan DOCUMENTACION INVESTIGACION, DOCUMENTACION INVESTIGACION desembocan OBRAS, VIDA provocan IDEAS, TEMATICAS producen PROYECTOS, REFERENTES proceden FILOSOFIA, IMAGENES producen PROYECTOS, CONCEPTOS producen PROYECTOS, POLITICA MICRO POLÍTICAS provocan IDEAS, NECESIDADES EXPRESIVAS procenden POLITICA MICRO POLÍTICAS, REFERENTES proceden ARTE, LITERATURA provocan IDEAS, ELECCION DE TECNICA desembocan OBRAS, REFERENTES proceden LITERATURA, PROYECTO nace de NECESIDADES EXPRESIVAS, IDEAS se transforman TEMATICAS, PRODUCCION COLABORACION desembocan OBRAS