WARNING:
JavaScript is turned OFF. None of the links on this concept map will
work until it is reactivated.
If you need help turning JavaScript On, click here.
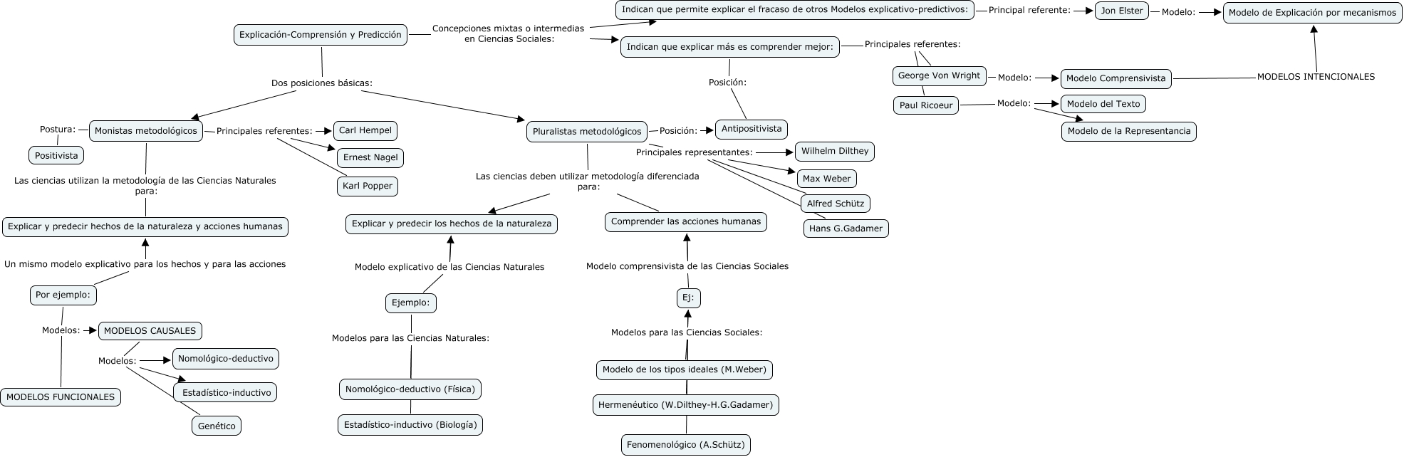
Este Cmap, tiene información relacionada con: Explicación-Comprensión y Predicción, Jon Elster Modelo: Modelo de Explicación por mecanismos, Por ejemplo: Modelos: MODELOS CAUSALES, Explicar y predecir hechos de la naturaleza y acciones humanas Un mismo modelo explicativo para los hechos y para las acciones Por ejemplo:, Explicación-Comprensión y Predicción Concepciones mixtas o intermedias en Ciencias Sociales: Indican que permite explicar el fracaso de otros Modelos explicativo-predictivos:, MODELOS CAUSALES Modelos: Estadístico-inductivo, Pluralistas metodológicos Principales representantes: Max Weber, Indican que explicar más es comprender mejor: Posición: Antipositivista, Pluralistas metodológicos Las ciencias deben utilizar metodología diferenciada para: Explicar y predecir los hechos de la naturaleza, Explicación-Comprensión y Predicción Concepciones mixtas o intermedias en Ciencias Sociales: Indican que explicar más es comprender mejor:, Pluralistas metodológicos Posición: Antipositivista, Pluralistas metodológicos Principales representantes: Alfred Schütz, Paul Ricoeur Modelo: Modelo de la Representancia, Explicación-Comprensión y Predicción Dos posiciones básicas: Pluralistas metodológicos, Por ejemplo: Modelos: MODELOS FUNCIONALES, Indican que explicar más es comprender mejor: Principales referentes: George Von Wright, Pluralistas metodológicos Principales representantes: Hans G.Gadamer, Modelo Comprensivista MODELOS INTENCIONALES Modelo de Explicación por mecanismos, Indican que permite explicar el fracaso de otros Modelos explicativo-predictivos: Principal referente: Jon Elster, Ejemplo: Modelos para las Ciencias Naturales: Estadístico-inductivo (Biología), Pluralistas metodológicos Principales representantes: Wilhelm Dilthey