WARNING:
JavaScript is turned OFF. None of the links on this concept map will
work until it is reactivated.
If you need help turning JavaScript On, click here.
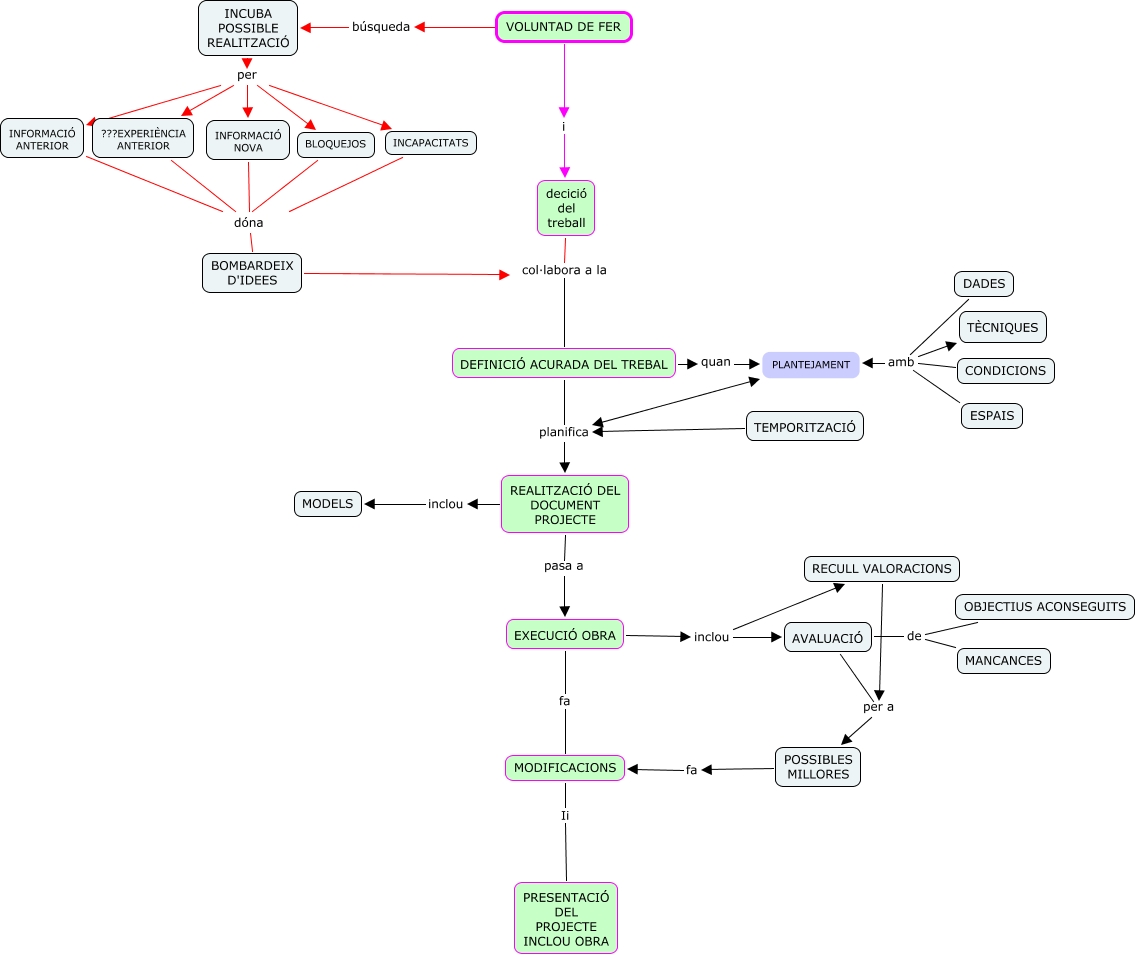
Este Cmap, tiene información relacionada con: DOLORS, ESPAIS amb TÈCNIQUES, BLOQUEJOS dóna BOMBARDEIX D'IDEES, INCUBA POSSIBLE REALITZACIÓ per INFORMACIÓ ANTERIOR, BOMBARDEIX D'IDEES col·labora a la DEFINICIÓ ACURADA DEL TREBAL, VOLUNTAD DE FER i decició del treball, VOLUNTAD DE FER búsqueda INCUBA POSSIBLE REALITZACIÓ, EXECUCIÓ OBRA inclou RECULL VALORACIONS, CONDICIONS amb TÈCNIQUES, INCUBA POSSIBLE REALITZACIÓ per ???EXPERIÈNCIA ANTERIOR, RECULL VALORACIONS per a POSSIBLES MILLORES, TEMPORITZACIÓ planifica REALITZACIÓ DEL DOCUMENT PROJECTE, AVALUACIÓ per a POSSIBLES MILLORES, DEFINICIÓ ACURADA DEL TREBAL planifica REALITZACIÓ DEL DOCUMENT PROJECTE, MODIFICACIONS Ii PRESENTACIÓ DEL PROJECTE INCLOU OBRA, DADES amb PLANTEJAMENT, DADES amb TÈCNIQUES, EXECUCIÓ OBRA inclou AVALUACIÓ, INFORMACIÓ ANTERIOR dóna BOMBARDEIX D'IDEES, INCUBA POSSIBLE REALITZACIÓ per INCAPACITATS, INCAPACITATS dóna BOMBARDEIX D'IDEES