WARNING:
JavaScript is turned OFF. None of the links on this concept map will
work until it is reactivated.
If you need help turning JavaScript On, click here.
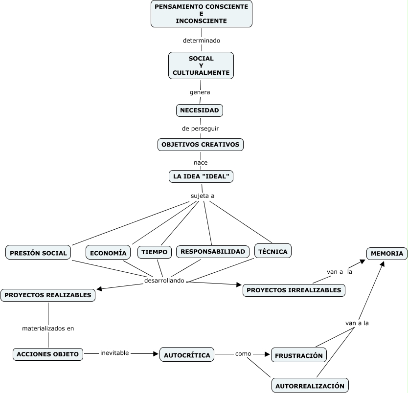
Este Cmap, tiene información relacionada con: P1P 2011-012, LA IDEA "IDEAL" sujeta a TÉCNICA, TÉCNICA desarrollando PROYECTOS IRREALIZABLES, FRUSTRACIÓN van a la MEMORIA, LA IDEA "IDEAL" sujeta a RESPONSABILIDAD, LA IDEA "IDEAL" sujeta a TIEMPO, RESPONSABILIDAD desarrollando PROYECTOS IRREALIZABLES, LA IDEA "IDEAL" sujeta a PRESIÓN SOCIAL, AUTORREALIZACIÓN van a la MEMORIA, NECESIDAD de perseguir OBJETIVOS CREATIVOS, OBJETIVOS CREATIVOS nace LA IDEA "IDEAL", PROYECTOS IRREALIZABLES van a la MEMORIA, SOCIAL Y CULTURALMENTE genera NECESIDAD, ECONOMÍA desarrollando PROYECTOS REALIZABLES, TIEMPO desarrollando PROYECTOS REALIZABLES, PRESIÓN SOCIAL desarrollando PROYECTOS REALIZABLES, ACCIONES OBJETO inevitable AUTOCRÍTICA, AUTOCRÍTICA como AUTORREALIZACIÓN, ECONOMÍA desarrollando PROYECTOS IRREALIZABLES, AUTOCRÍTICA como FRUSTRACIÓN, TÉCNICA desarrollando PROYECTOS REALIZABLES