WARNING:
JavaScript is turned OFF. None of the links on this concept map will
work until it is reactivated.
If you need help turning JavaScript On, click here.
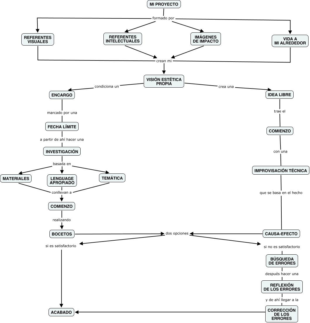
Este Cmap, tiene información relacionada con: COMO PROYECTO, INVESTIGACIÓN basada en LENGUAGE APROPIADO, REFERENTES VISUALES crean mi VISIÓN ESTÉTICA PROPIA, VISIÓN ESTÉTICA PROPIA crea una IDEA LIBRE, CAUSA-EFECTO dos opciones si no es satisfactorio, LENGUAGE APROPIADO conllevan a COMIENZO, MI PROYECTO formado por REFERENTES INTELECTUALES, MI PROYECTO formado por REFERENTES VISUALES, IMÁGENES DE IMPACTO crean mi VISIÓN ESTÉTICA PROPIA, BOCETOS dos opciones si no es satisfactorio, COMIENZO realizando BOCETOS, MI PROYECTO formado por VIDA A MI ALREDEDOR, BOCETOS dos opciones si es satisfactorio, ENCARGO marcado por una FECHA LÍMITE, si es satisfactorio ???? ACABADO, REFERENTES INTELECTUALES crean mi VISIÓN ESTÉTICA PROPIA, si no es satisfactorio ???? BÚSQUEDA DE ERRORES, VISIÓN ESTÉTICA PROPIA condiciona un ENCARGO, TEMÁTICA conllevan a COMIENZO, IMÁGENES DE IMPACTO crean mi VIDA A MI ALREDEDOR, CAUSA-EFECTO dos opciones si es satisfactorio