WARNING:
JavaScript is turned OFF. None of the links on this concept map will
work until it is reactivated.
If you need help turning JavaScript On, click here.
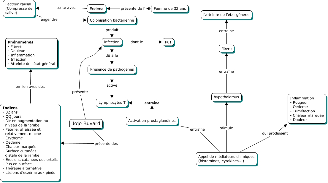
Cette carte de concepts créée avec IHMC CmapTools traite de: Pascale Mayer, Eczéma traité avec Facteur causal (Compresse de salive), Jojo Buvard présente des Indices - 32 ans - QQ jours - Dlr en augmentation au niveau de la jambe - Fébrile, affaissée et relativement moche - Érythème - Oedème - Chaleur marquée - Surface cutanées distale de la jambe - Érosions cutanées des orteils - Pus en surface - Thérapie alternative - Lésions d'eczéma aux pieds, Activation prostaglandines entraîne Lymphocytes T, Indices - 32 ans - QQ jours - Dlr en augmentation au niveau de la jambe - Fébrile, affaissée et relativement moche - Érythème - Oedème - Chaleur marquée - Surface cutanées distale de la jambe - Érosions cutanées des orteils - Pus en surface - Thérapie alternative - Lésions d'eczéma aux pieds en lien avec des Phénomènes - Fièvre - Douleur - Inflammation - Infection - Atteinte de l'état général, Appel de médiateurs chimiques (histamines, cytokines...) qui produisent Inflammation - Rougeur - Oedème - Tuméfaction - Chaleur marquée - Douleur, Colonisation bactérienne produit infection, infection dû à la Présence de pathogènes, Femme de 32 ans présente de l' Eczéma, Activation prostaglandines entraîne Appel de médiateurs chimiques (histamines, cytokines...), Jojo Buvard présente infection, fièvre entraine l'atteinte de l'état général, Présence de pathogènes active Lymphocytes T, Facteur causal (Compresse de salive) engendre Colonisation bactérienne, hypothalamus entraîne fièvre, Appel de médiateurs chimiques (histamines, cytokines...) stimule hypothalamus