WARNING:
JavaScript is turned OFF. None of the links on this concept map will
work until it is reactivated.
If you need help turning JavaScript On, click here.
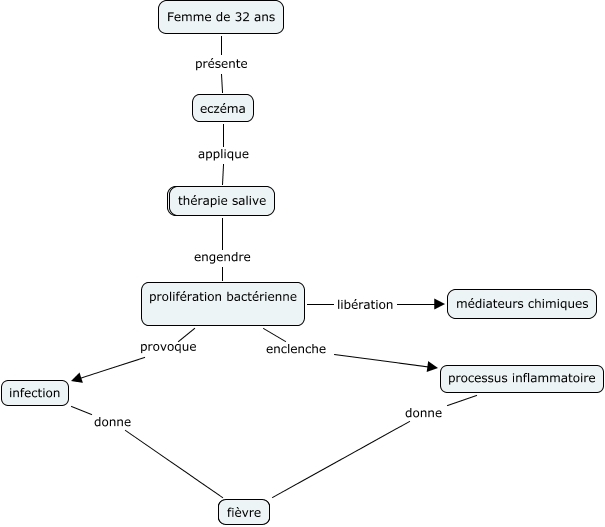
Cette carte de concepts créée avec IHMC CmapTools traite de: Jojo Buvard, prolifération bactérienne libération médiateurs chimiques, processus inflammatoire donne fièvre, thérapie salive engendre prolifération bactérienne, Femme de 32 ans présente eczéma, prolifération bactérienne enclenche processus inflammatoire, prolifération bactérienne provoque infection, eczéma applique thérapie salive, infection donne fièvre