WARNING:
JavaScript is turned OFF. None of the links on this concept map will
work until it is reactivated.
If you need help turning JavaScript On, click here.
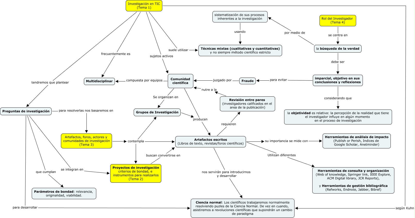
Este Cmap, tiene información relacionada con: Mapa conceptual asignatura MIN-V4.cmap-1.cmap, Artefactos, foros, actores y comunidades de investigación (Tema 3) contempla Proyectos de investigación criterios de bondad, e instrumentos para realizarlos (Tema 2), la búsqueda de la verdad debe ser imparcial, objetivo en sus conclusiones y reflexiones, Preguntas de investigación para resolverlas nos basaremos en Artefactos, foros, actores y comunidades de investigación (Tema 3), Investigación en TIC (Tema 1) sujetos activos Comunidad científica, Artefactos, foros, actores y comunidades de investigación (Tema 3) contempla Grupos de Investigación, Artefactos escritos (Libros de texto, revistas/foros científicos) su importancia se mide con Herramientas de análisis de impacto (Publish or Perish, Indices de Google Scholar, Anetminder), Proyectos de investigación criterios de bondad, e instrumentos para realizarlos (Tema 2) buscan convertirse en Artefactos escritos (Libros de texto, revistas/foros científicos), Artefactos escritos (Libros de texto, revistas/foros científicos) nos servirán para introducirnos y desarrollar Ciencia normal: Los científicos trabajaremos normalmente resolviendo puzles de la Ciencia Normal. De vez en cuando, asistiremos a revoluciones científicas que supondrán un cambio de paradigma, imparcial, objetivo en sus conclusiones y reflexiones considerando que la objetividad es relativa: la percepción de la realidad que tiene el investigador influye en algún momento en el proceso de investigación, Comunidad científica Se organizan en Grupos de Investigación, Artefactos escritos (Libros de texto, revistas/foros científicos) Utilizan diferentes Herramientas de consulta y organización (Web of knowledge, Springer link, IEEE Explore, ACM Digital library, JCR Reports), y Herramientas de gestión bibliográfica (Refworks, Endnote, Jabber, Bibref), Grupos de Investigación producen Artefactos escritos (Libros de texto, revistas/foros científicos), Preguntas de investigación para desarrollar Ciencia normal: Los científicos trabajaremos normalmente resolviendo puzles de la Ciencia Normal. De vez en cuando, asistiremos a revoluciones científicas que supondrán un cambio de paradigma, Investigación en TIC (Tema 1) suele utilizar Técnicas mixtas (cualitativas y cuantitativas) y no siempre método científico estricto, Comunidad científica producen Artefactos escritos (Libros de texto, revistas/foros científicos), Investigación en TIC (Tema 1) tendremos que plantear Preguntas de investigación, Investigación en TIC (Tema 1) frecuentemente es Multidisciplinar, Rol del Investigador (Tema 4) se centra en la búsqueda de la verdad, Artefactos, foros, actores y comunidades de investigación (Tema 3) contempla Artefactos escritos (Libros de texto, revistas/foros científicos), la búsqueda de la verdad por medio de sistematización de sus procesos inherentes a la investigación