WARNING:
JavaScript is turned OFF. None of the links on this concept map will
work until it is reactivated.
If you need help turning JavaScript On, click here.
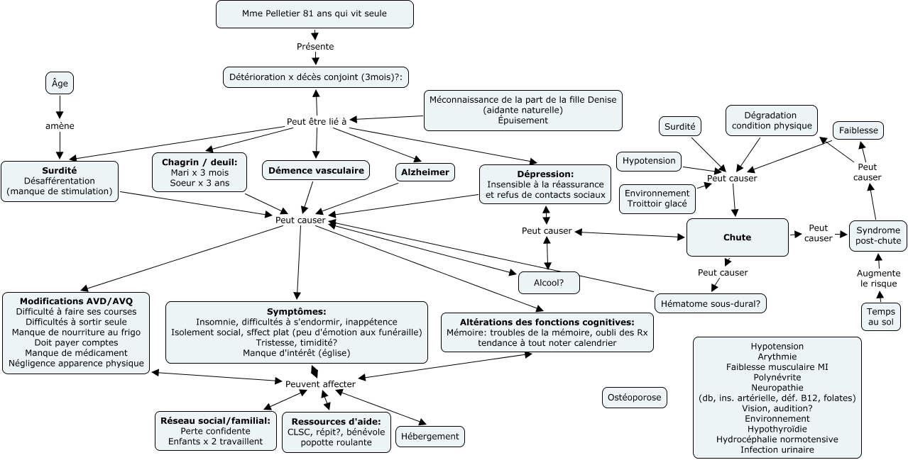
This Concept Map, created with IHMC CmapTools, has information related to: Problème 3 Équipe 1 Mélanie Babin, Chagrin / deuil: Mari x 3 mois Soeur x 3 ans Peut causer Symptômes: Insomnie, difficultés à s'endormir, inappétence Isolement social, sffect plat (peu d'émotion aux funéraille) Tristesse, timidité? Manque d'intérêt (église), Chute Peut causer Syndrome post-chute, Méconnaissance de la part de la fille Denise (aidante naturelle) Épuisement Peut être lié à Surdité Désafférentation (manque de stimulation), Méconnaissance de la part de la fille Denise (aidante naturelle) Épuisement Peut être lié à Chagrin / deuil: Mari x 3 mois Soeur x 3 ans, Hématome sous-dural? Peut causer Altérations des fonctions cognitives: Mémoire: troubles de la mémoire, oubli des Rx tendance à tout noter calendrier, Alzheimer Peut causer Modifications AVD/AVQ Difficulté à faire ses courses Difficultés à sortir seule Manque de nourriture au frigo Doit payer comptes Manque de médicament Négligence apparence physique, Âge amène Surdité Désafférentation (manque de stimulation), Dépression: Insensible à la réassurance et refus de contacts sociaux Peut causer Modifications AVD/AVQ Difficulté à faire ses courses Difficultés à sortir seule Manque de nourriture au frigo Doit payer comptes Manque de médicament Négligence apparence physique, Temps au sol Augmente le risque Syndrome post-chute, Méconnaissance de la part de la fille Denise (aidante naturelle) Épuisement Peut être lié à Dépression: Insensible à la réassurance et refus de contacts sociaux, Chute Peut causer Hématome sous-dural?, Alcool? Peut causer Altérations des fonctions cognitives: Mémoire: troubles de la mémoire, oubli des Rx tendance à tout noter calendrier, Hypotension Peut causer Chute, Surdité Désafférentation (manque de stimulation) Peut causer Altérations des fonctions cognitives: Mémoire: troubles de la mémoire, oubli des Rx tendance à tout noter calendrier, Mme Pelletier 81 ans qui vit seule Présente Détérioration x décès conjoint (3mois)?:, Alzheimer Peut causer Symptômes: Insomnie, difficultés à s'endormir, inappétence Isolement social, sffect plat (peu d'émotion aux funéraille) Tristesse, timidité? Manque d'intérêt (église), Syndrome post-chute Peut causer Dégradation condition physique, Méconnaissance de la part de la fille Denise (aidante naturelle) Épuisement Peut être lié à Alzheimer, Alcool? Peut causer Chute, Hématome sous-dural? Peut causer Modifications AVD/AVQ Difficulté à faire ses courses Difficultés à sortir seule Manque de nourriture au frigo Doit payer comptes Manque de médicament Négligence apparence physique