WARNING:
JavaScript is turned OFF. None of the links on this concept map will
work until it is reactivated.
If you need help turning JavaScript On, click here.
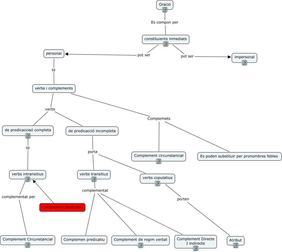
Aquest mapa conceptual conté informació relacionada amb: Sintaxis, verbs transitius complementat Complement Directe I indirecte, verbs transitius complementat Complemen predicatiu, verbs i complements Complemets Es poden substituir per pronombres febles, constituients inmediats pot ser personal, de predicacció incompleta porta verbs copulatius, de predicacciaó completa té verbs intransitius, de predicacció incompleta porta verbs transitius, verbs i complements verbs de predicacció incompleta, verbs copulatius porten Atribut, verbs transitius complementat Complement de regim verbal, personal té verbs i complements, verbs i complements Complemets Complement circunstancial, Oració Es compon per constituients inmediats, Complemen predicatiu ???? verbs intransitius, constituients inmediats pot ser impersonal, verbs i complements verbs de predicacciaó completa, verbs intransitius complementat per Complement Circunstancial