WARNING:
JavaScript is turned OFF. None of the links on this concept map will
work until it is reactivated.
If you need help turning JavaScript On, click here.
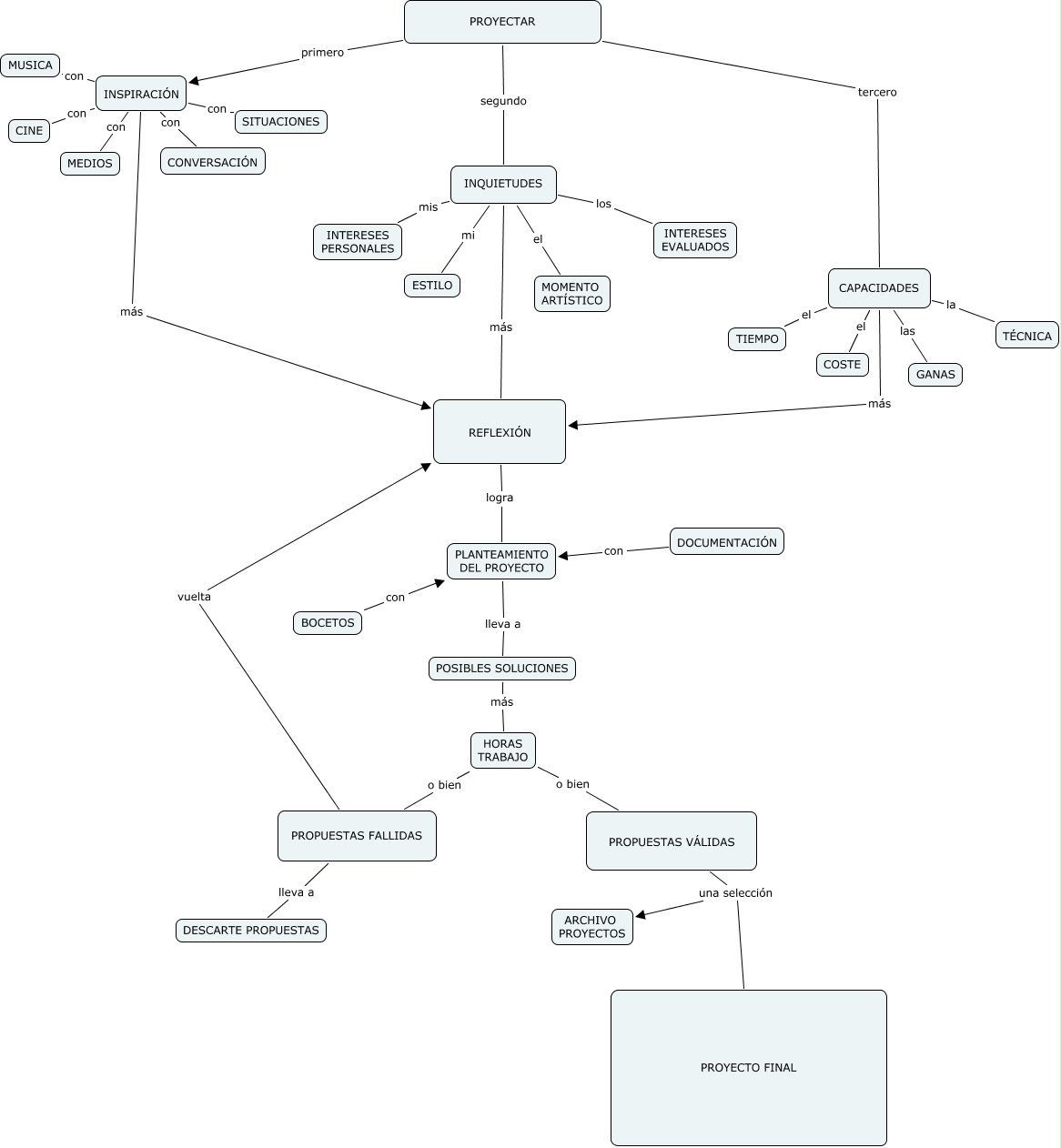
Este Cmap, tiene información relacionada con: javier mujica, PROPUESTAS FALLIDAS lleva a DESCARTE PROPUESTAS, CAPACIDADES el COSTE, DOCUMENTACIÓN con PLANTEAMIENTO DEL PROYECTO, INSPIRACIÓN con MEDIOS, INSPIRACIÓN con CONVERSACIÓN, PROPUESTAS VÁLIDAS una selección PROYECTO FINAL, PROYECTAR tercero CAPACIDADES, HORAS TRABAJO o bien PROPUESTAS VÁLIDAS, REFLEXIÓN logra PLANTEAMIENTO DEL PROYECTO, INSPIRACIÓN con CINE, INQUIETUDES los INTERESES EVALUADOS, INSPIRACIÓN con SITUACIONES, INQUIETUDES mi ESTILO, PROYECTAR segundo INQUIETUDES, PROPUESTAS VÁLIDAS una selección ARCHIVO PROYECTOS, CAPACIDADES la TÉCNICA, CAPACIDADES las GANAS, PROYECTAR primero INSPIRACIÓN, INSPIRACIÓN con MUSICA, INQUIETUDES el MOMENTO ARTÍSTICO