WARNING:
JavaScript is turned OFF. None of the links on this concept map will
work until it is reactivated.
If you need help turning JavaScript On, click here.
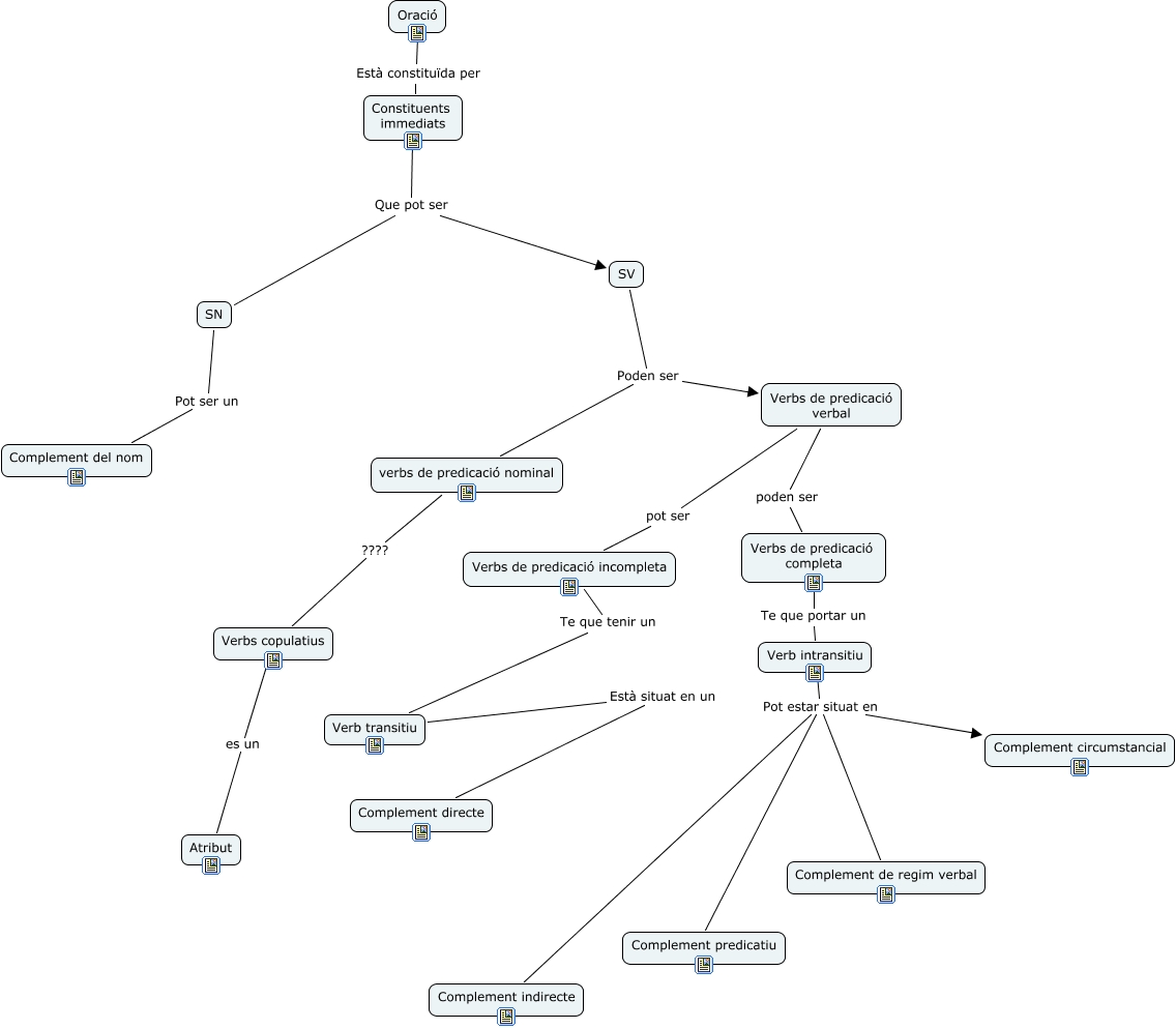
Aquest mapa conceptual conté informació relacionada amb: SINTAXI, Verbs de predicació completa Te que portar un Verb intransitiu, Constituents immediats Que pot ser SN, Verbs copulatius es un Atribut, Verb transitiu Està situat en un Complement directe, SV Poden ser Verbs de predicació verbal, Verbs de predicació verbal pot ser Verbs de predicació incompleta, Verbs de predicació incompleta Te que tenir un Verb transitiu, verbs de predicació nominal ???? Verbs copulatius, Verb intransitiu Pot estar situat en Complement indirecte, SV Poden ser verbs de predicació nominal, Oració Està constituïda per Constituents immediats, Verb intransitiu Pot estar situat en Complement predicatiu, Verbs de predicació verbal poden ser Verbs de predicació completa, Verb intransitiu Pot estar situat en Complement de regim verbal, Constituents immediats Que pot ser SV, SN Pot ser un Complement del nom, Verb intransitiu Pot estar situat en Complement circumstancial