WARNING:
JavaScript is turned OFF. None of the links on this concept map will
work until it is reactivated.
If you need help turning JavaScript On, click here.
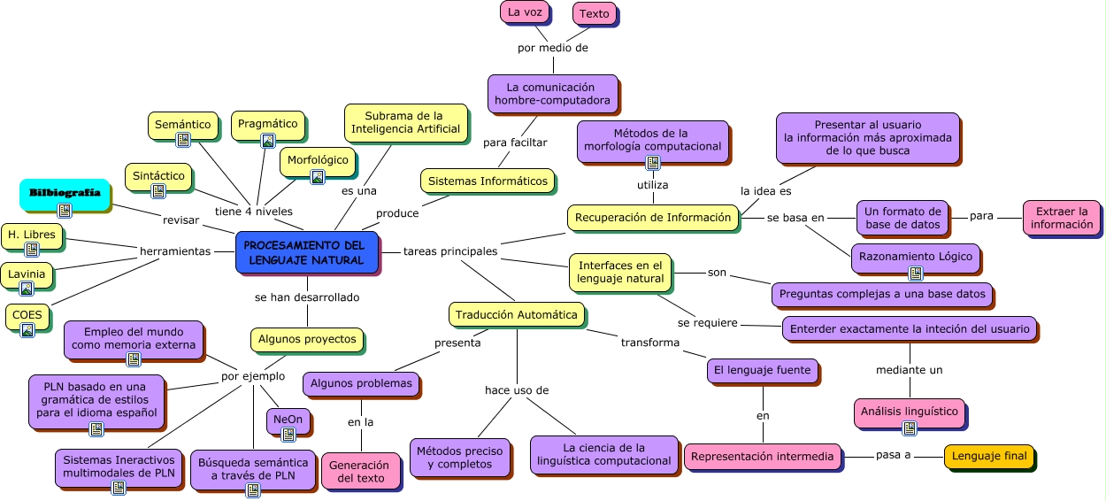
Este Cmap, tiene información relacionada con: PLN, Empleo del mundo como memoria externa por ejemplo Búsqueda semántica a través de PLN, Empleo del mundo como memoria externa por ejemplo NeOn, Traducción Automática hace uso de La ciencia de la linguística computacional, Un formato de base de datos se basa en Razonamiento Lógico, El lenguaje fuente en Representación intermedia, Empleo del mundo como memoria externa por ejemplo Sistemas Ineractivos multimodales de PLN, Recuperación de Información se basa en Razonamiento Lógico, PLN basado en una gramática de estilos para el idioma español por ejemplo Sistemas Ineractivos multimodales de PLN, Algunos proyectos por ejemplo NeOn, PLN basado en una gramática de estilos para el idioma español por ejemplo NeOn, Algunos problemas en la Generación del texto, Algunos proyectos por ejemplo Sistemas Ineractivos multimodales de PLN, Enterder exactamente la inteción del usuario mediante un Análisis linguístico, Traducción Automática hace uso de Métodos preciso y completos, Recuperación de Información tareas principales Traducción Automática, PROCESAMIENTO DEL LENGUAJE NATURAL se han desarrollado Algunos proyectos, Traducción Automática presenta Algunos problemas, PLN basado en una gramática de estilos para el idioma español por ejemplo Búsqueda semántica a través de PLN, Interfaces en el lenguaje natural tareas principales Traducción Automática, PROCESAMIENTO DEL LENGUAJE NATURAL tareas principales Traducción Automática