WARNING:
JavaScript is turned OFF. None of the links on this concept map will
work until it is reactivated.
If you need help turning JavaScript On, click here.
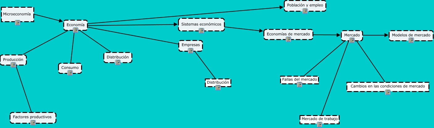
Este Cmap, tiene información relacionada con: Microeconomía, Arce Micaela & Traverso Karen.cmap, Mercado ???? Modelos de mercado, Economía ---- Empresas, Producción ???? Factores productivos, Sistemas económicos ---- Economías de mercado, Empresas ???? Distribución, Economía ???? Distribución, Mercado ???? Mercado de trabajo, Economía ???? Producción, Mercado ???? Cambios en las condiciones de mercado, Mercado ???? Fallas del mercado, Economías de mercado ???? Mercado, Economía ---- Población y empleo, Economía ------ Sistemas económicos, Microeconomía ???? Economía, Economía ???? Consumo