WARNING:
JavaScript is turned OFF. None of the links on this concept map will
work until it is reactivated.
If you need help turning JavaScript On, click here.
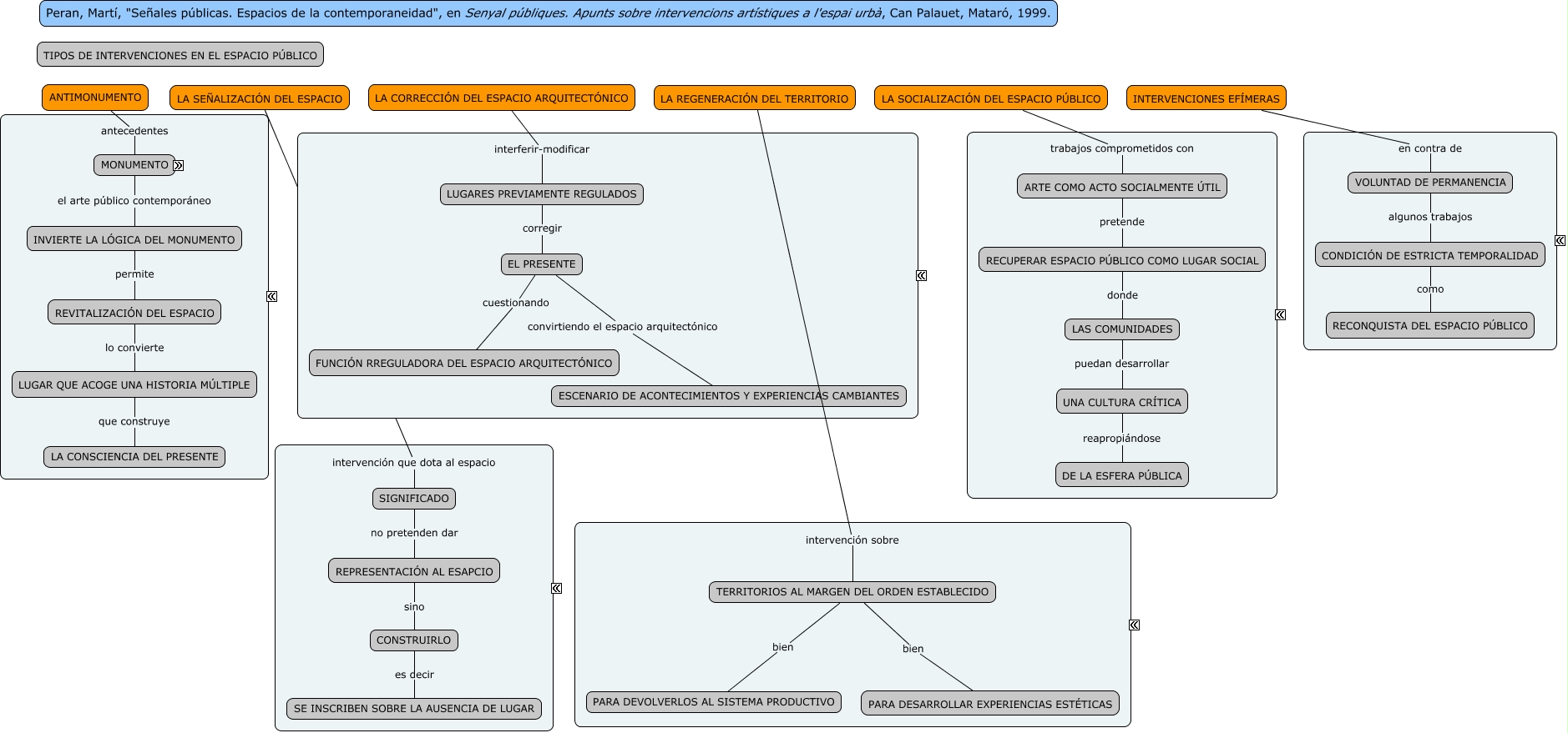
Este Cmap, tiene información relacionada con: Martí Peran, ANTIMONUMENTO antecedentes MONUMENTO, LUGAR QUE ACOGE UNA HISTORIA MÚLTIPLE que construye LA CONSCIENCIA DEL PRESENTE, MONUMENTO triple condición VOLUNTAD DE PERMANENCIA, SIGNIFICADO no pretenden dar REPRESENTACIÓN AL ESAPCIO, VOLUNTAD DE PERMANENCIA algunos trabajos CONDICIÓN DE ESTRICTA TEMPORALIDAD, REPRESENTACIÓN AL ESAPCIO sino CONSTRUIRLO, INVIERTE LA LÓGICA DEL MONUMENTO permite REVITALIZACIÓN DEL ESPACIO, CONDICIÓN DE ESTRICTA TEMPORALIDAD como RECONQUISTA DEL ESPACIO PÚBLICO, EL PRESENTE cuestionando FUNCIÓN RREGULADORA DEL ESPACIO ARQUITECTÓNICO, EL PRESENTE convirtiendo el espacio arquitectónico ESCENARIO DE ACONTECIMIENTOS Y EXPERIENCIAS CAMBIANTES, LA REGENERACIÓN DEL TERRITORIO intervención sobre TERRITORIOS AL MARGEN DEL ORDEN ESTABLECIDO, MONUMENTO triple condición ROL CONMEMORATIVO, REVITALIZACIÓN DEL ESPACIO lo convierte LUGAR QUE ACOGE UNA HISTORIA MÚLTIPLE, UNA CULTURA CRÍTICA reapropiándose DE LA ESFERA PÚBLICA, MONUMENTO triple condición ACOTA UN LUGAR, INTERVENCIONES EFÍMERAS en contra de VOLUNTAD DE PERMANENCIA, RECUPERAR ESPACIO PÚBLICO COMO LUGAR SOCIAL donde LAS COMUNIDADES, ARTE COMO ACTO SOCIALMENTE ÚTIL pretende RECUPERAR ESPACIO PÚBLICO COMO LUGAR SOCIAL, LA SEÑALIZACIÓN DEL ESPACIO intervención que dota al espacio SIGNIFICADO, LUGARES PREVIAMENTE REGULADOS corregir EL PRESENTE