WARNING:
JavaScript is turned OFF. None of the links on this concept map will
work until it is reactivated.
If you need help turning JavaScript On, click here.
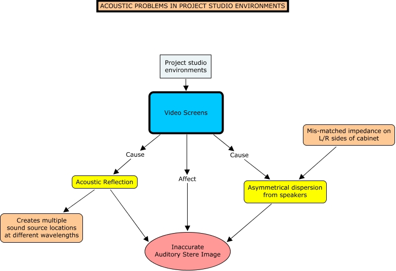
This Concept Map, created with IHMC CmapTools, has information related to: Studio Monitoring, Asymmetrical dispersion from speakers Inaccurate Auditory Stere Image, Video Screens Affect Inaccurate Auditory Stere Image, Acoustic Reflection Inaccurate Auditory Stere Image, Mis-matched impedance on L/R sides of cabinet Asymmetrical dispersion from speakers, Video Screens Cause Acoustic Reflection, Acoustic Reflection Creates multiple sound source locations at different wavelengths, Video Screens Cause Asymmetrical dispersion from speakers, Project studio environments Video Screens