WARNING:
JavaScript is turned OFF. None of the links on this concept map will
work until it is reactivated.
If you need help turning JavaScript On, click here.
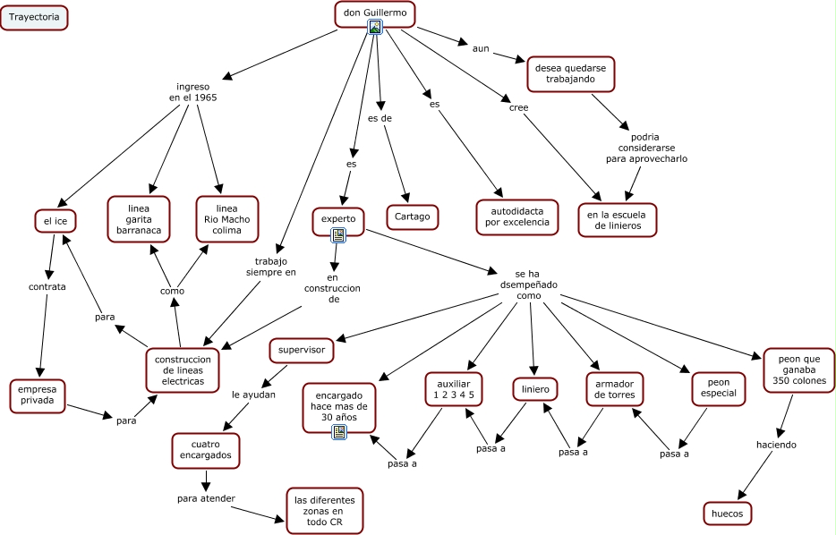
Este Cmap, tiene información relacionada con: AMemoTrayectoria, experto se ha dsempeñado como peon especial, experto se ha dsempeñado como liniero, construccion de lineas electricas como linea Rio Macho colima, don Guillermo trabajo siempre en construccion de lineas electricas, armador de torres pasa a liniero, don Guillermo cree en la escuela de linieros, experto en construccion de construccion de lineas electricas, construccion de lineas electricas para el ice, el ice contrata empresa privada, auxiliar 1 2 3 4 5 pasa a encargado hace mas de 30 años, construccion de lineas electricas como linea garita barranaca, experto se ha dsempeñado como armador de torres, don Guillermo ingreso en el 1965 el ice, desea quedarse trabajando podria considerarse para aprovecharlo en la escuela de linieros, don Guillermo es experto, experto se ha dsempeñado como encargado hace mas de 30 años, cuatro encargados para atender las diferentes zonas en todo CR, don Guillermo ingreso en el 1965 linea Rio Macho colima, experto se ha dsempeñado como auxiliar 1 2 3 4 5, don Guillermo aun desea quedarse trabajando