WARNING:
JavaScript is turned OFF. None of the links on this concept map will
work until it is reactivated.
If you need help turning JavaScript On, click here.
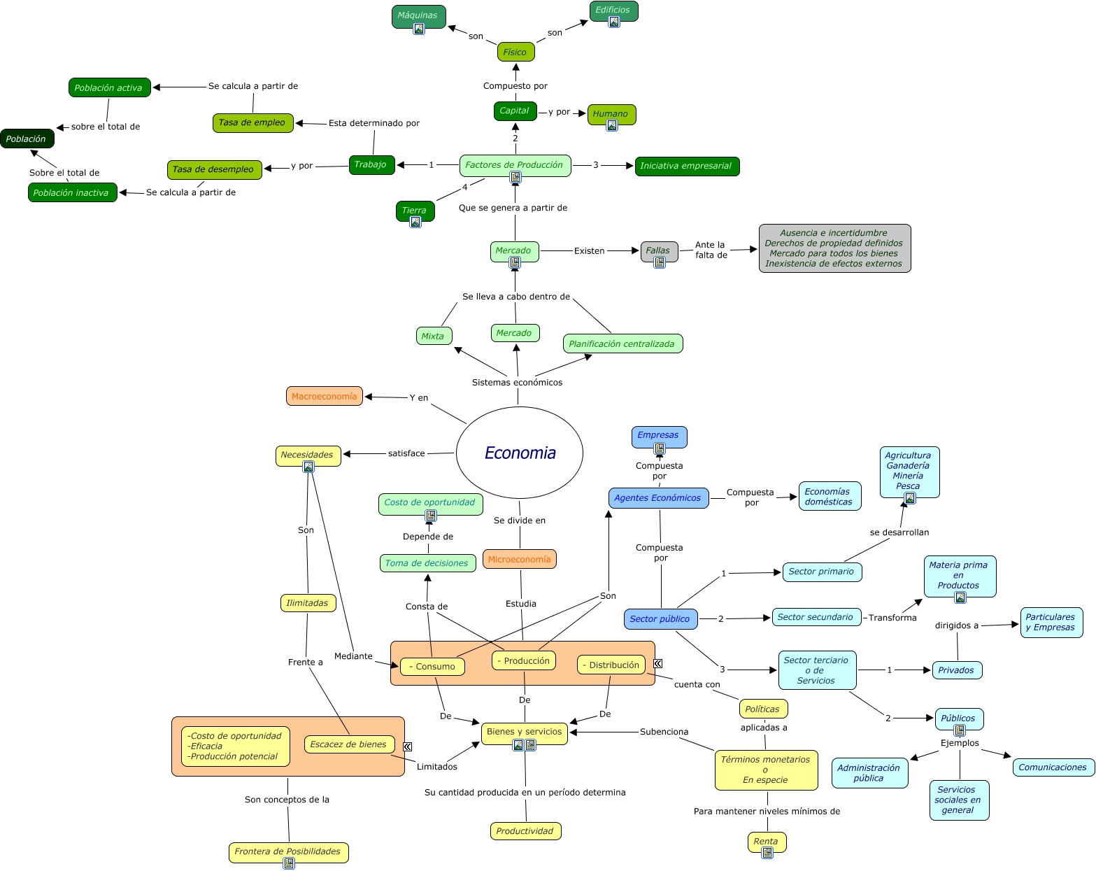
Este Cmap, tiene información relacionada con: Red, Sector público 2 Sector secundario, Población activa sobre el total de Población, - Distribución De Bienes y servicios, Escacez de bienes Limitados Bienes y servicios, - Consumo De Bienes y servicios, Ilimitadas Frente a Escacez de bienes, Economia Sistemas económicos Mercado, Sector primario se desarrollan Agricultura Ganadería Minería Pesca, Economia Se divide en Microeconomía, Tasa de desempleo Se calcula a partir de Población inactiva, Planificación centralizada Se lleva a cabo dentro de Mercado, Términos monetarios o En especie Para mantener niveles mínimos de Renta, Mixta Se lleva a cabo dentro de Mercado, Públicos Ejemplos Administración pública, Factores de Producción 2 Capital, Términos monetarios o En especie Subenciona Bienes y servicios, Tasa de empleo Se calcula a partir de Población activa, Fallas Ante la falta de Ausencia e incertidumbre Derechos de propiedad definidos Mercado para todos los bienes Inexistencia de efectos externos, - Consumo Consta de Toma de decisiones, Agentes Económicos Compuesta por Economías domésticas