WARNING:
JavaScript is turned OFF. None of the links on this concept map will
work until it is reactivated.
If you need help turning JavaScript On, click here.
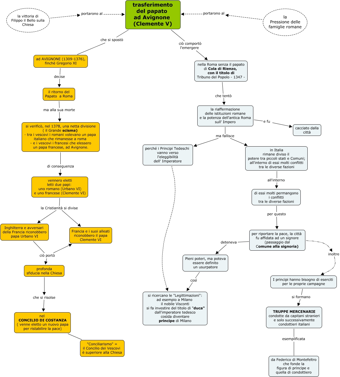
Questa Cmap, creata con IHMC CmapTools, contiene informazioni relative a: Cola di Rienzo, Signorie, Grande Scisma, per riportare la pace, la città fu affidata ad un signore (passaggio dal Comune alla signoria) inoltre I principi hanno bisogno di eserciti per le proprie campagne, Inghilterra e avversari della Francia riconobbero papa Urbano VI ciò portò Francia e i suoi alleati riconobbero il papa Clemente VI, la riaffermazione delle istituzioni romane e la potenza dell'antica Roma sull' Impero e fu cacciato dalla città, trasferimento del papato ad Avignone (Clemente V) ciò comportò l'emergere nella Roma senza il papato di Cola di Rienzo, con il titolo di Tribuno del Popolo - 1347 -, profonda sfiducia nella Chiesa che si risolse nel CONCILIO DI COSTANZA ( venne eletto un nuovo papa per ristabilire la pace), trasferimento del papato ad Avignone (Clemente V) che si spostò ad AVIGNONE (1309-1376), finchè Gregorio XI, in Italia rimane diviso il potere tra piccoli stati e Comuni; all'interno di essi molti conflitti tra le diverse fazioni all'interno di essi molti permangono i conflitti tra le diverse fazioni, si verificò, nel 1378, una netta divisione ( il Grande scisma) - tra i vescovi i romani volevano un papa italiano che rimanesse a roma - e i vescovi i francesi che elessero un papa francese, ad Avignone. di conseguenza vennero eletti letti due papi: uno romano (Urbano VI) e uno francese (Clemente VI), la riaffermazione delle istituzioni romane e la potenza dell'antica Roma sull' Impero ma fallisce perché i Principi Tedeschi vanno verso l'eleggibilità dell' Imperatore, Pieni poteri, ma poteva essere definito un usurpatore così si ricercano le "Legittimazioni": ad esempio a Milano il nobile Visconti si fa investire del titolo di "duca" dall'imperatore tedesco cosìda diventare principe di Milano, ad AVIGNONE (1309-1376), finchè Gregorio XI decise il ritorno del Papato a Roma, vennero eletti letti due papi: uno romano (Urbano VI) e uno francese (Clemente VI) la Cristianità si divise Francia e i suoi alleati riconobbero il papa Clemente VI, per riportare la pace, la città fu affidata ad un signore (passaggio dal Comune alla signoria) deteneva Pieni poteri, ma poteva essere definito un usurpatore, nel CONCILIO DI COSTANZA ( venne eletto un nuovo papa per ristabilire la pace) "Conciliarismo" = il Concilio dei Vescovi è superiore alla Chiesa, la vittoria di Filippo il Bello sulla Chiesa portarono al trasferimento del papato ad Avignone (Clemente V), vennero eletti letti due papi: uno romano (Urbano VI) e uno francese (Clemente VI) la Cristianità si divise Inghilterra e avversari della Francia riconobbero papa Urbano VI, Inghilterra e avversari della Francia riconobbero papa Urbano VI ciò portò profonda sfiducia nella Chiesa, di essi molti permangono i conflitti tra le diverse fazioni per questo per riportare la pace, la città fu affidata ad un signore (passaggio dal Comune alla signoria), TRUPPE MERCENARIE condotte da capitani stranieri e solo successivamente condottieri italiani esemplificata da Federico di Montefeltro che fonde la figura di principe e quella di condottiero, nella Roma senza il papato di Cola di Rienzo, con il titolo di Tribuno del Popolo - 1347 - che tentò la riaffermazione delle istituzioni romane e la potenza dell'antica Roma sull' Impero