WARNING:
JavaScript is turned OFF. None of the links on this concept map will
work until it is reactivated.
If you need help turning JavaScript On, click here.
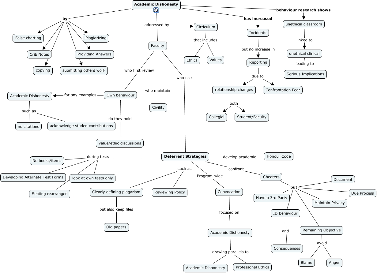
This Concept Map, created with IHMC CmapTools, has information related to: Ethics Academic Dishonesty, ID Behaviour and Consequenses, Cirriculum that includes Ethics, Faculty who maintain Civility, Cheaters but ID Behaviour, Academic Dishonesty by submitting others work, Deterrent Strategies such as Clearly defining plagarism, Deterrent Strategies during tests Developing Alternate Test Forms, relationship changes both Student/Faculty, relationship changes both Collegial, Academic Dishonesty such as no citations, Clearly defining plagarism but also keep files Old papers, Academic Dishonesty addressed by Faculty, Cheaters but Have a 3rd Party, Deterrent Strategies confront Cheaters, Deterrent Strategies develop academic Honour Code, unethical classroom linked to unethical clinical, Academic Dishonesty drawing parallels to Academic Dishonesty, Deterrent Strategies such as Reviewing Policy, Academic Dishonesty by Providing Answers, Academic Dishonesty drawing parallels to Professonal Ethics