WARNING:
JavaScript is turned OFF. None of the links on this concept map will
work until it is reactivated.
If you need help turning JavaScript On, click here.
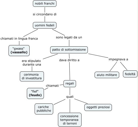
Questa Cmap, creata con IHMC CmapTools, contiene informazioni relative a: Vol 1 Cap 5 Per 3 a) Sistema feudale, regali quali concessione temporanea di terreni, patto di sottomissione impegnava a fedeltà, nobili franchi si circondano di uomini fedeli, regali chiamati "fief" (feudo), uomini fedeli chiamati in lingua franca "gwass" (vassallo), patto di sottomissione dava diritto a regali, uomini fedeli sono legati da un patto di sottomissione, regali quali oggetti preziosi, patto di sottomissione era stipulato durante una cerimonia di investitura, patto di sottomissione impegnava a aiuto militare, regali quali cariche pubbliche