WARNING:
JavaScript is turned OFF. None of the links on this concept map will
work until it is reactivated.
If you need help turning JavaScript On, click here.
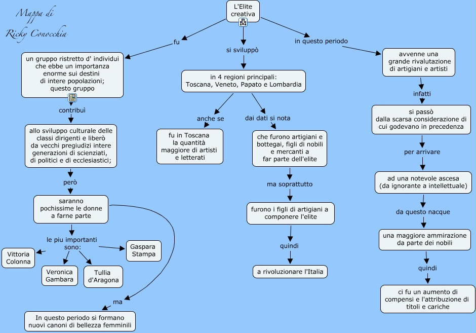
Questa Cmap, creata con IHMC CmapTools, contiene informazioni relative a: elite, un gruppo ristretto d' individui che ebbe un importanza enorme sui destini di intere popolazioni; questo gruppo contribuì allo sviluppo culturale delle classi dirigenti e liberò da vecchi pregiudizi intere generazioni di scienziati, di politici e di ecclesiastici;, L'Elite creativa in questo periodo avvenne una grande rivalutazione di artigiani e artisti, allo sviluppo culturale delle classi dirigenti e liberò da vecchi pregiudizi intere generazioni di scienziati, di politici e di ecclesiastici; però saranno pochissime le donne a farne parte, che furono artigiani e bottegai, figli di nobili e mercanti a far parte dell'elite ma soprattutto furono i figli di artigiani a componere l'elite, in 4 regioni principali: Toscana, Veneto, Papato e Lombardia anche se fu in Toscana la quantità maggiore di artisti e letterati, in 4 regioni principali: Toscana, Veneto, Papato e Lombardia dai dati si nota che furono artigiani e bottegai, figli di nobili e mercanti a far parte dell'elite, furono i figli di artigiani a componere l'elite quindi a rivoluzionare l'Italia, avvenne una grande rivalutazione di artigiani e artisti infatti si passò dalla scarsa considerazione di cui godevano in precedenza, saranno pochissime le donne a farne parte le piu importanti sono: Tullia d'Aragona, ad una notevole ascesa (da ignorante a intellettuale) da questo nacque una maggiore ammirazione da parte dei nobili, saranno pochissime le donne a farne parte le piu importanti sono: Veronica Gambara, si passò dalla scarsa considerazione di cui godevano in precedenza per arrivare ad una notevole ascesa (da ignorante a intellettuale), una maggiore ammirazione da parte dei nobili quindi ci fu un aumento di compensi e l'attribuzione di titoli e cariche, saranno pochissime le donne a farne parte le piu importanti sono: Gaspara Stampa, saranno pochissime le donne a farne parte le piu importanti sono: Vittoria Colonna, L'Elite creativa si sviluppò in 4 regioni principali: Toscana, Veneto, Papato e Lombardia, saranno pochissime le donne a farne parte ma In questo periodo si formano nuovi canoni di bellezza femminili, L'Elite creativa fu un gruppo ristretto d' individui che ebbe un importanza enorme sui destini di intere popolazioni; questo gruppo