WARNING:
JavaScript is turned OFF. None of the links on this concept map will
work until it is reactivated.
If you need help turning JavaScript On, click here.
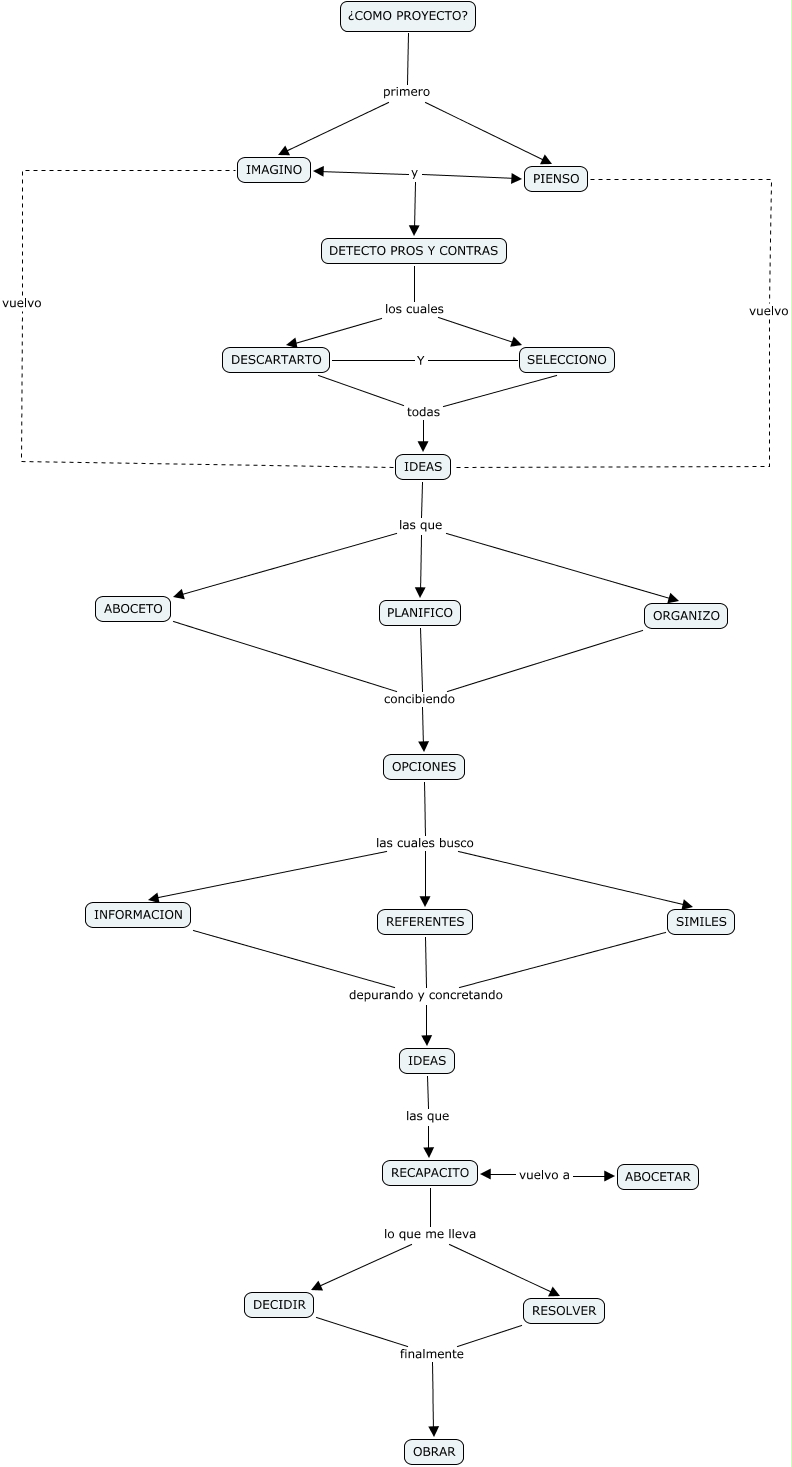
Este Cmap, tiene información relacionada con: COMO PROYECTO VIOLETA SEGURA, SELECCIONO Y DESCARTARTO, ¿COMO PROYECTO? primero PIENSO, OPCIONES las cuales busco SIMILES, DESCARTARTO todas IDEAS, ¿COMO PROYECTO? primero IMAGINO, ABOCETO concibiendo OPCIONES, DESCARTARTO todas SELECCIONO, DETECTO PROS Y CONTRAS los cuales DESCARTARTO, RECAPACITO lo que me lleva DECIDIR, PLANIFICO concibiendo OPCIONES, IDEAS vuelvo IMAGINO, RECAPACITO lo que me lleva RESOLVER, ORGANIZO concibiendo OPCIONES, IDEAS las que ORGANIZO, DECIDIR finalmente OBRAR, IDEAS las que ABOCETO, OPCIONES las cuales busco REFERENTES, DETECTO PROS Y CONTRAS los cuales SELECCIONO, IDEAS las que RECAPACITO, IDEAS las que PLANIFICO