WARNING:
JavaScript is turned OFF. None of the links on this concept map will
work until it is reactivated.
If you need help turning JavaScript On, click here.
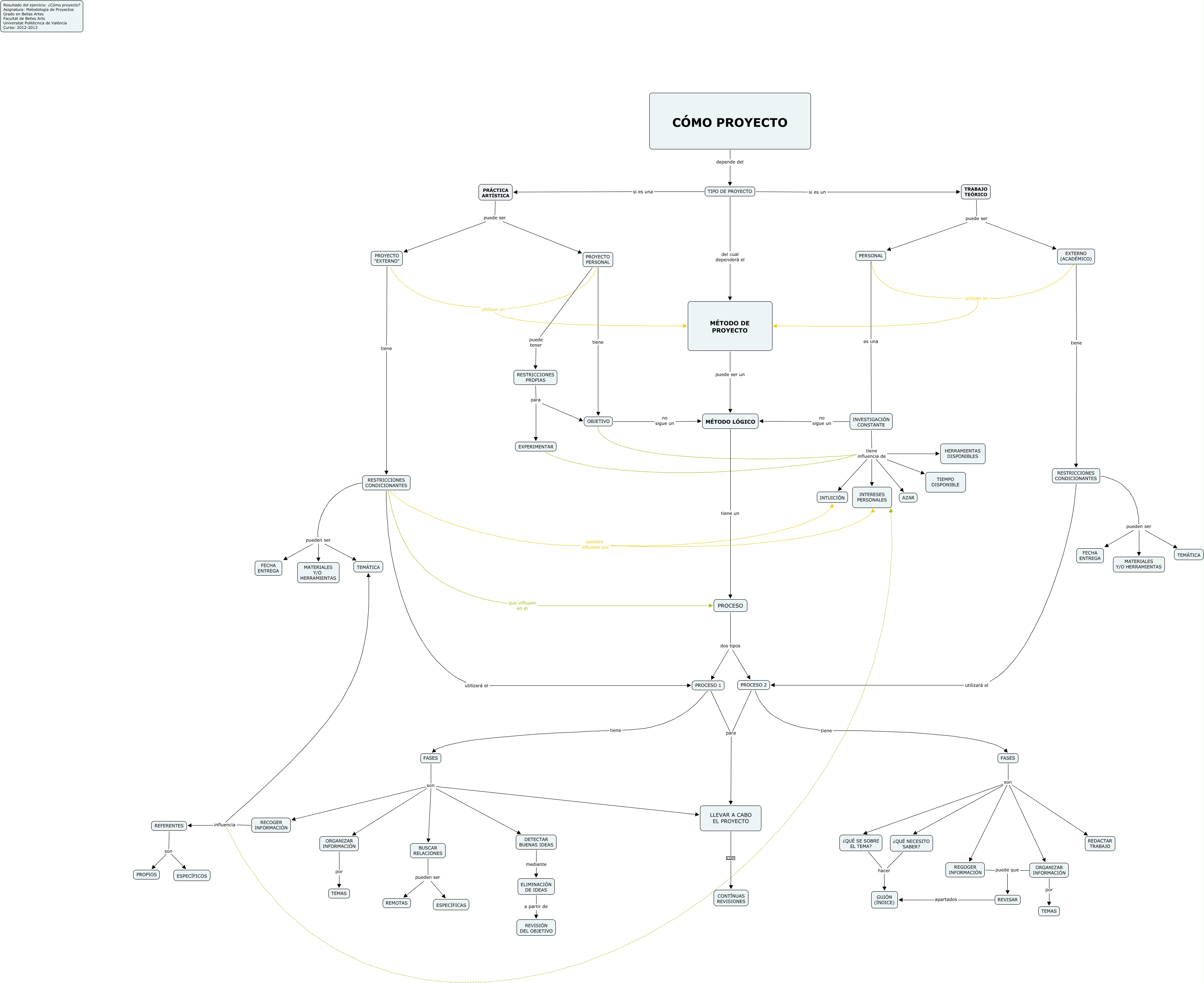
Este Cmap, tiene información relacionada con: Cómo proyecto. Cristina Alegre, RESTRICCIONES CONDICIONANTES utilizará el PROCESO 1, PROCESO 1 tiene FASES, LLEVAR A CABO EL PROYECTO con CONTÍNUAS REVISIONES, MÉTODO DE PROYECTO puede ser un MÉTODO LÓGICO, OBJETIVO no sigue un MÉTODO LÓGICO, EXPERIMENTAR tiene influencia de TIEMPO DISPONIBLE, RESTRICCIONES CONDICIONANTES pueden ser TEMÁTICA, TIPO DE PROYECTO si es un TRABAJO TEÓRICO, PRÁCTICA ARTÍSTICA puede ser PROYECTO "EXTERNO", OBJETIVO tiene influencia de TIEMPO DISPONIBLE, TIPO DE PROYECTO si es una PRÁCTICA ARTÍSTICA, PROCESO 2 tiene FASES, FASES son ORGANIZAR INFORMACIÓN, RESTRICCIONES CONDICIONANTES siempre influidas por INTERESES PERSONALES, INVESTIGACIÓN CONSTANTE tiene influencia de HERRAMIENTAS DISPONIBLES, FASES son REGOGER INFORMACIÓN, FASES son DETECTAR BUENAS IDEAS, RESTRICCIONES PROPIAS para OBJETIVO, PROCESO 1 para LLEVAR A CABO EL PROYECTO, PROYECTO "EXTERNO" tiene RESTRICCIONES CONDICIONANTES