WARNING:
JavaScript is turned OFF. None of the links on this concept map will
work until it is reactivated.
If you need help turning JavaScript On, click here.
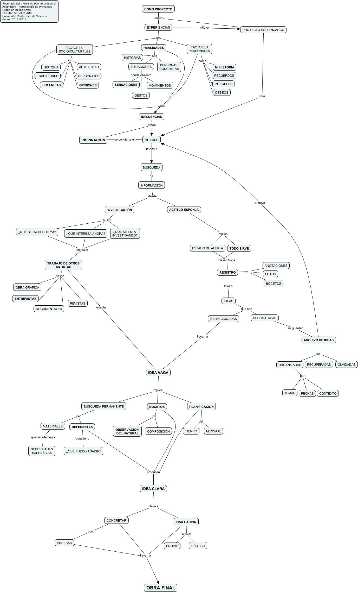
Este Cmap, tiene información relacionada con: Espí Soler, María, TRABAJO DE OTROS ARTISTAS desde ENTREVISTAS, ACTITUD ESPONJA implica ESTADO DE ALERTA, FACTORES SOCIO-CULTURALES son ACTUALIDAD, SITUACIONES donde observo GESTOS, ¿QUÉ SE ESTÁ INVESTIGANDO? consulto TRABAJO DE OTROS ARTISTAS, ESTADO DE ALERTA desemboca REGISTRO, CÓMO PROYECTO reúno EXPERIENCIAS, BÚSQUEDA PERMANENTE de MATERIALES, CÓMO PROYECTO reúno PROYECTO POR ENCARGO, REALIDADES son PERSONAS CONCRETAS, INVESTIGACIÓN busco ¿QUÉ INTERESA AHORA?, ¿QUÉ SE HA HECHO YA? consulto TRABAJO DE OTROS ARTISTAS, DESCARTADAS se guardan ARCHIVO DE IDEAS, ARCHIVO DE IDEAS renueva INTERÉS, REALIDADES son INFLUENCIAS, IDEAS que son SELECCIONADAS, IDEA VAGA implica BOCETOS, REGISTRO en ANOTACIONES, FACTORES SOCIO-CULTURALES son PERSONAJES, REFERENTES cuestiono ¿QUÉ PUEDO AÑADIR?