WARNING:
JavaScript is turned OFF. None of the links on this concept map will
work until it is reactivated.
If you need help turning JavaScript On, click here.
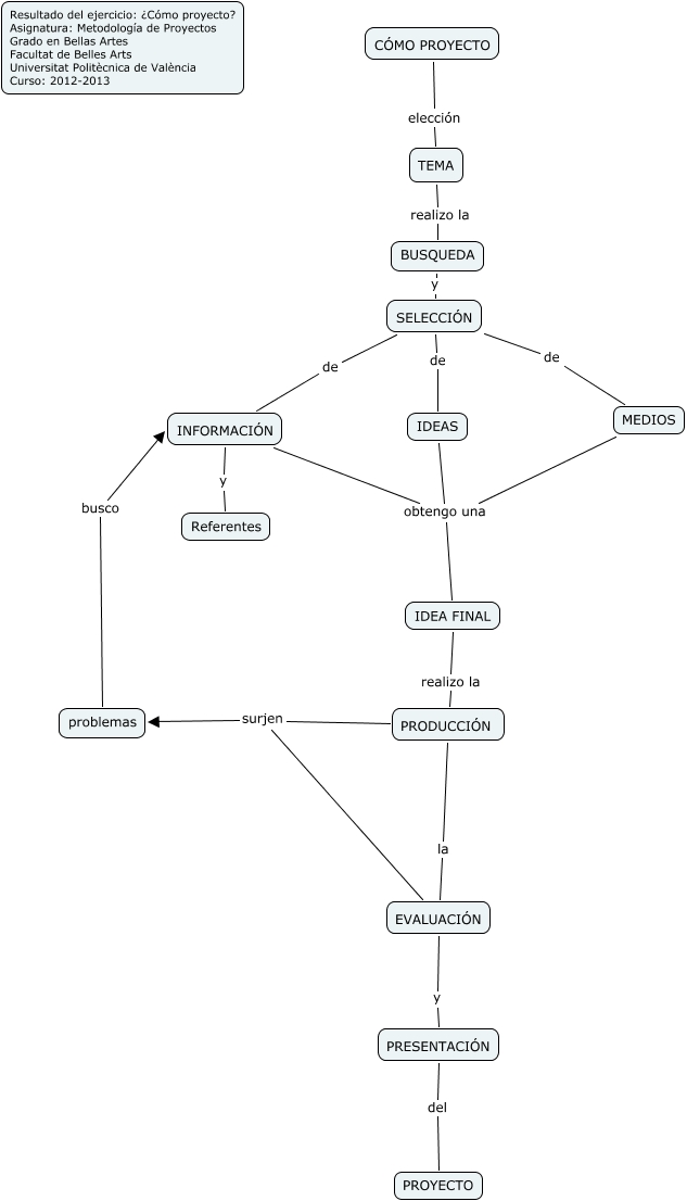
Este Cmap, tiene información relacionada con: FERNANDO MASCARELL.cmap, SELECCIÓN de IDEAS, SELECCIÓN de INFORMACIÓN, SELECCIÓN de MEDIOS, IDEA FINAL realizo la PRODUCCIÓN, INFORMACIÓN y Referentes, EVALUACIÓN y PRESENTACIÓN, PRODUCCIÓN surjen problemas, BUSQUEDA y SELECCIÓN, problemas busco INFORMACIÓN, TEMA realizo la BUSQUEDA, PRESENTACIÓN del PROYECTO, MEDIOS obtengo una IDEA FINAL, EVALUACIÓN surjen problemas, PRODUCCIÓN la EVALUACIÓN, INFORMACIÓN obtengo una IDEA FINAL, IDEAS obtengo una IDEA FINAL, CÓMO PROYECTO elección TEMA