WARNING:
JavaScript is turned OFF. None of the links on this concept map will
work until it is reactivated.
If you need help turning JavaScript On, click here.
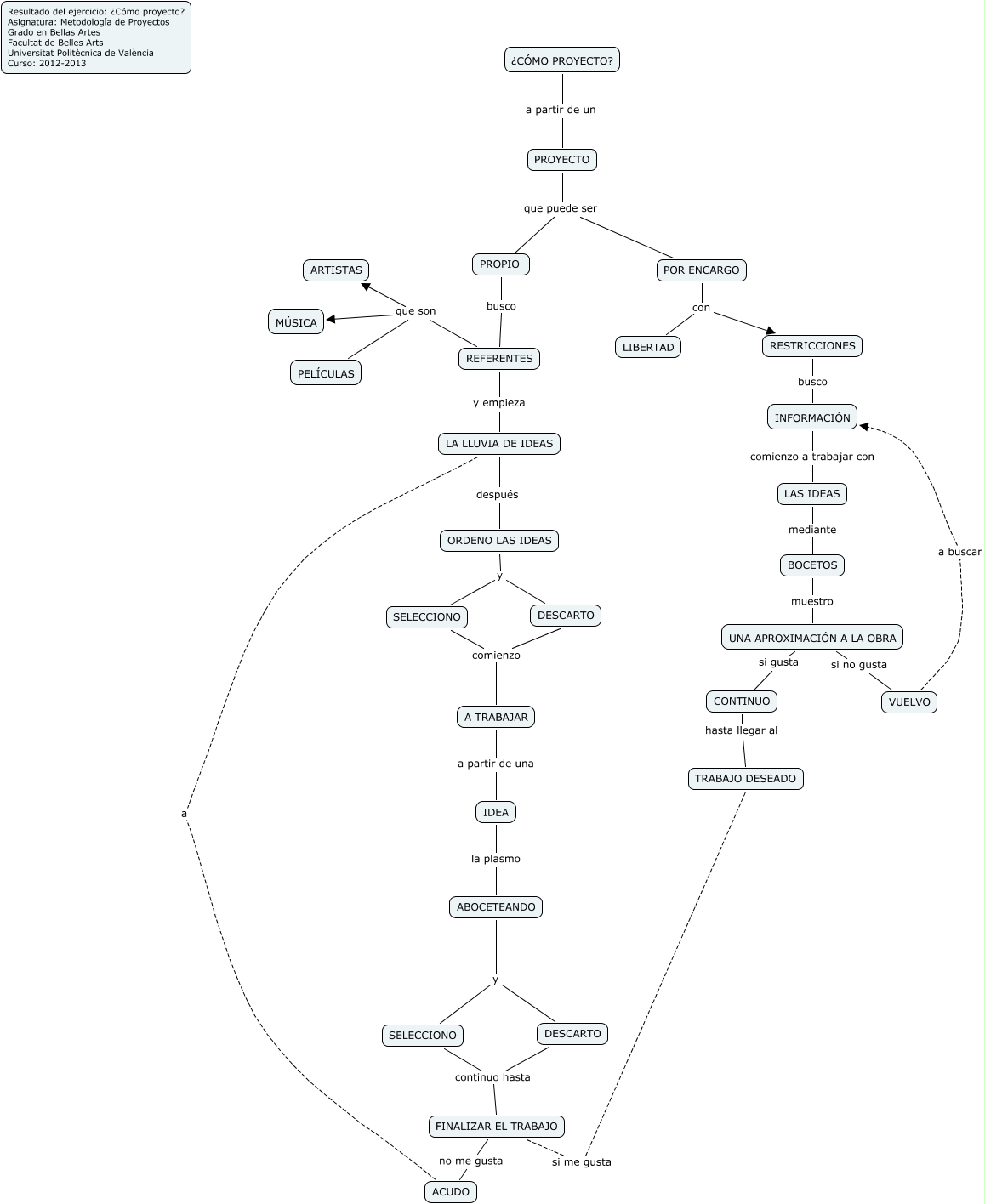
Este Cmap, tiene información relacionada con: cómo proyecto- Lorena Afonso de la Virgen, VUELVO a buscar INFORMACIÓN, ¿CÓMO PROYECTO? a partir de un PROYECTO, REFERENTES que son PELÍCULAS, RESTRICCIONES busco INFORMACIÓN, INFORMACIÓN comienzo a trabajar con LAS IDEAS, PROPIO busco REFERENTES, PROYECTO que puede ser POR ENCARGO, POR ENCARGO con LIBERTAD, REFERENTES que son MÚSICA, IDEA la plasmo ABOCETEANDO, FINALIZAR EL TRABAJO si me gusta TRABAJO DESEADO, A TRABAJAR a partir de una IDEA, SELECCIONO continuo hasta FINALIZAR EL TRABAJO, ORDENO LAS IDEAS y DESCARTO, LAS IDEAS mediante BOCETOS, BOCETOS muestro UNA APROXIMACIÓN A LA OBRA, ORDENO LAS IDEAS y SELECCIONO, A TRABAJAR comienzo SELECCIONO, ABOCETEANDO y DESCARTO, ABOCETEANDO y SELECCIONO