WARNING:
JavaScript is turned OFF. None of the links on this concept map will
work until it is reactivated.
If you need help turning JavaScript On, click here.
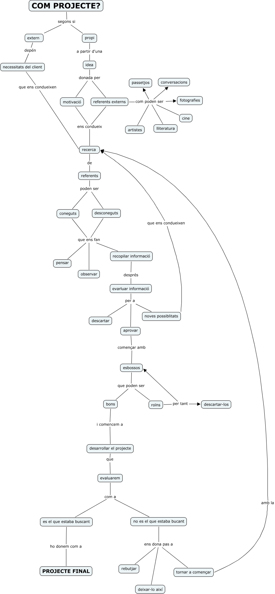
Este Cmap, tiene información relacionada con: Com projecte, Alba Pascual Collado, referents poden ser coneguts, esbossos que poden ser bons, no es el que estaba bucant ens dona pas a deixar-lo així, noves possiblitats que ens condueixen recerca, coneguts que ens fan observar, bons i comencem a desarrollar el projecte, aprovar començar amb esbossos, desconeguts que ens fan recopilar informació, no es el que estaba bucant ens dona pas a rebutjar, es el que estaba buscant ho donem com a PROJECTE FINAL, esbossos que poden ser roïns, evarluar informació per a aprovar, desconeguts que ens fan pensar, evarluar informació per a descartar, referents externs com poden ser passetjos, referents externs com poden ser cine, evaluarem com a no es el que estaba bucant, propi a partir d'una idea, desconeguts que ens fan observar, coneguts que ens fan pensar