WARNING:
JavaScript is turned OFF. None of the links on this concept map will
work until it is reactivated.
If you need help turning JavaScript On, click here.
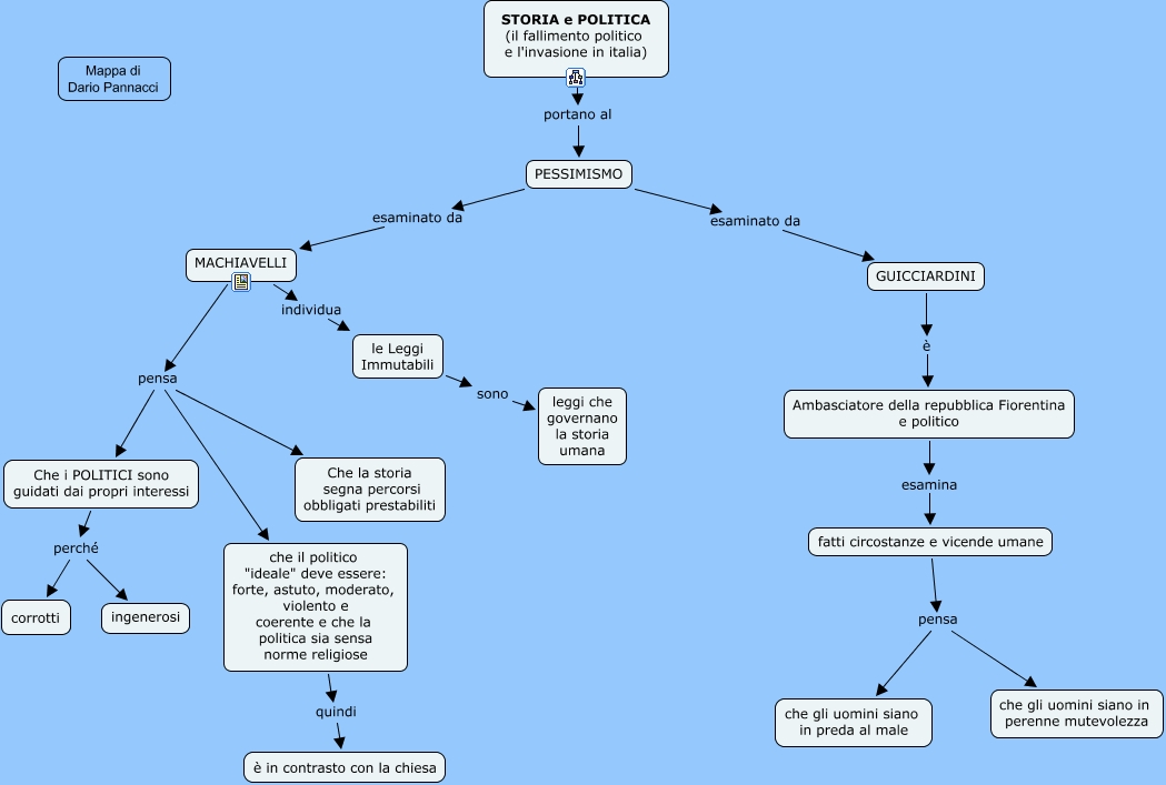
Questa Cmap, creata con IHMC CmapTools, contiene informazioni relative a: Machiavelli e Guicciardini, Ambasciatore della repubblica Fiorentina e politico esamina fatti circostanze e vicende umane, che il politico "ideale" deve essere: forte, astuto, moderato, violento e coerente e che la politica sia sensa norme religiose quindi è in contrasto con la chiesa, fatti circostanze e vicende umane pensa che gli uomini siano in perenne mutevolezza, MACHIAVELLI individua le Leggi Immutabili, le Leggi Immutabili sono leggi che governano la storia umana, PESSIMISMO esaminato da GUICCIARDINI, MACHIAVELLI pensa Che la storia segna percorsi obbligati prestabiliti, Che i POLITICI sono guidati dai propri interessi perché corrotti, PESSIMISMO esaminato da MACHIAVELLI, fatti circostanze e vicende umane pensa che gli uomini siano in preda al male, MACHIAVELLI pensa Che i POLITICI sono guidati dai propri interessi, STORIA e POLITICA (il fallimento politico e l'invasione in italia) portano al PESSIMISMO, Che i POLITICI sono guidati dai propri interessi perché ingenerosi, GUICCIARDINI è Ambasciatore della repubblica Fiorentina e politico, MACHIAVELLI pensa che il politico "ideale" deve essere: forte, astuto, moderato, violento e coerente e che la politica sia sensa norme religiose