WARNING:
JavaScript is turned OFF. None of the links on this concept map will
work until it is reactivated.
If you need help turning JavaScript On, click here.
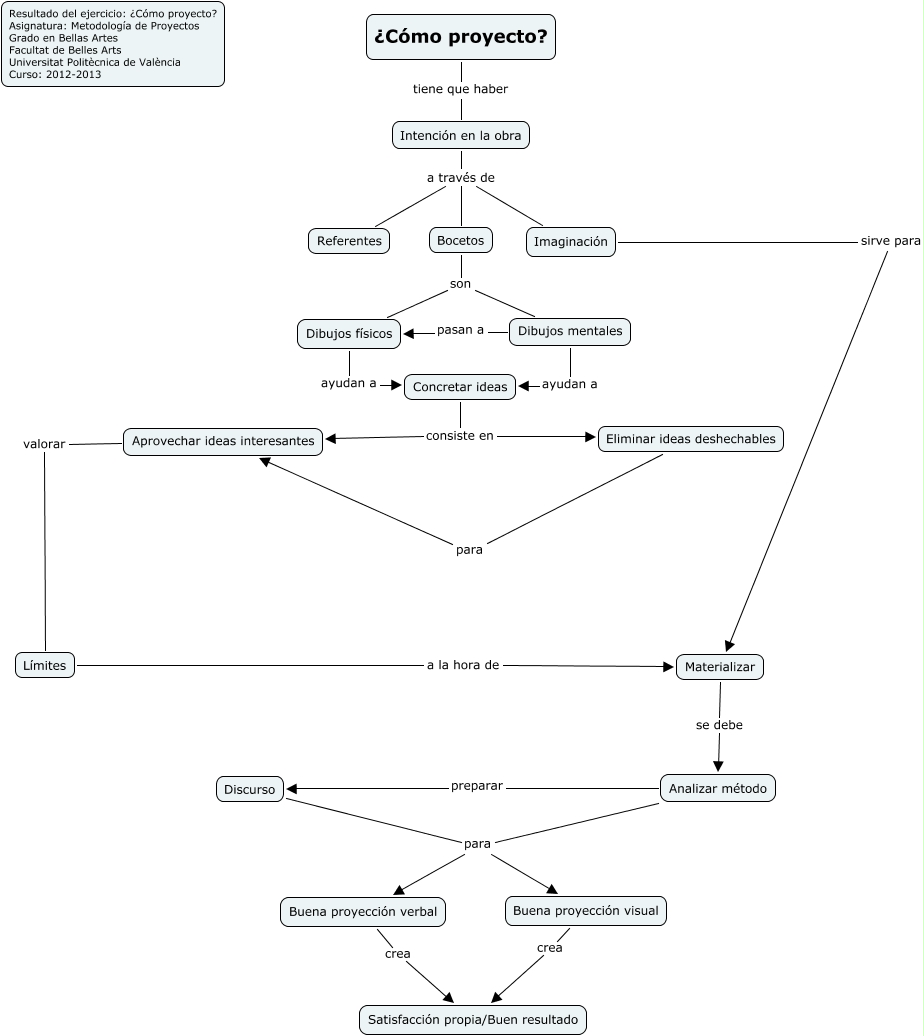
Este Cmap, tiene información relacionada con: Machado Jiménez, Alberto, Discurso para Buena proyección visual, ¿Cómo proyecto? tiene que haber Intención en la obra, Buena proyección verbal crea Satisfacción propia/Buen resultado, Buena proyección visual crea Satisfacción propia/Buen resultado, Aprovechar ideas interesantes valorar Límites, Materializar se debe Analizar método, Dibujos mentales pasan a Dibujos físicos, Eliminar ideas deshechables para Aprovechar ideas interesantes, Límites a la hora de Materializar, Analizar método preparar Discurso, Intención en la obra a través de Bocetos, Analizar método para Buena proyección visual, Bocetos son Dibujos físicos, Imaginación sirve para Materializar, Bocetos son Dibujos mentales, Dibujos físicos ayudan a Concretar ideas, Discurso para Buena proyección verbal, Dibujos mentales ayudan a Concretar ideas, Analizar método para Buena proyección verbal, Intención en la obra a través de Referentes