WARNING:
JavaScript is turned OFF. None of the links on this concept map will
work until it is reactivated.
If you need help turning JavaScript On, click here.
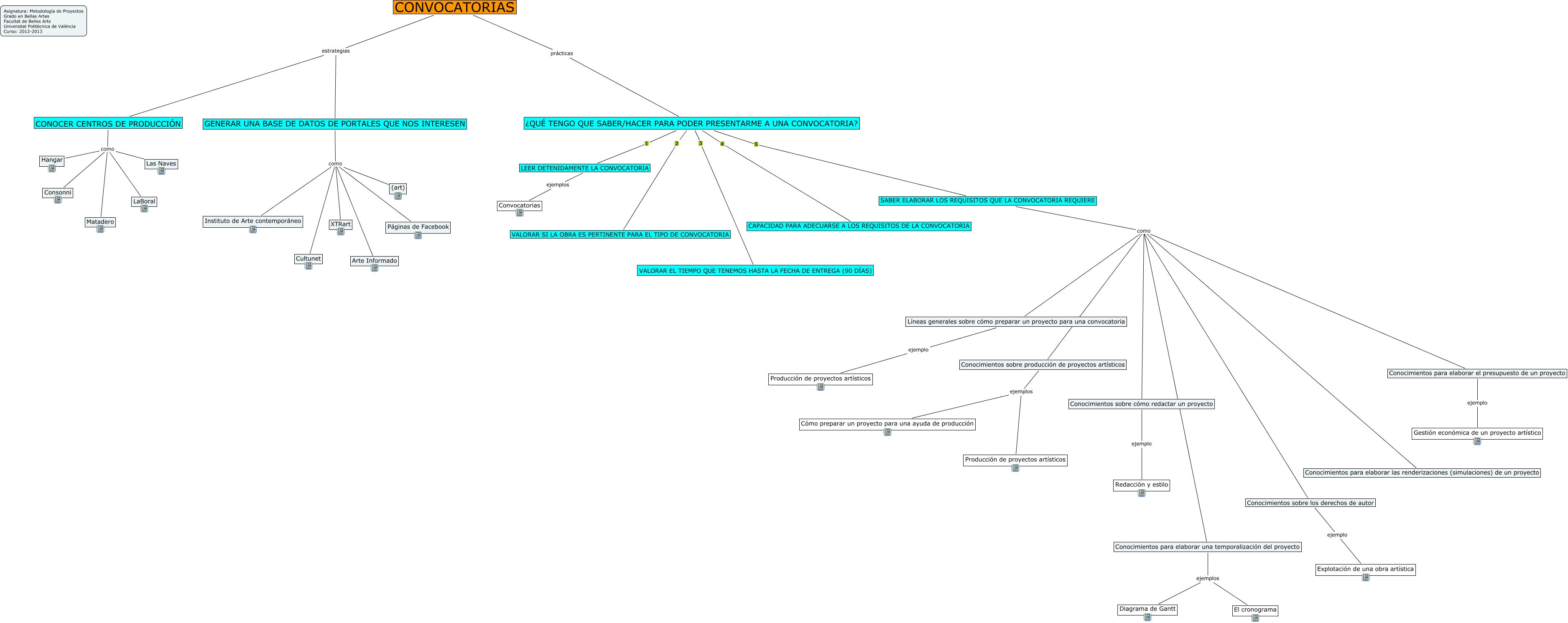
Este Cmap, tiene información relacionada con: Convocatorias, Las Naves como Consonni, Líneas generales sobre cómo preparar un proyecto para una convocatoria como Conocimientos sobre cómo redactar un proyecto, Las Naves como Matadero, Conocimientos sobre los derechos de autor ejemplo Explotación de una obra artística, CONOCER CENTROS DE PRODUCCIÓN como LaBoral, SABER ELABORAR LOS REQUISITOS QUE LA CONVOCATORIA REQUIERE como Conocimientos sobre los derechos de autor, SABER ELABORAR LOS REQUISITOS QUE LA CONVOCATORIA REQUIERE como Conocimientos para elaborar una temporalización del proyecto, Conocimientos para elaborar el presupuesto de un proyecto ejemplo Gestión económica de un proyecto artístico, CONOCER CENTROS DE PRODUCCIÓN como Consonni, GENERAR UNA BASE DE DATOS DE PORTALES QUE NOS INTERESEN como Instituto de Arte contemporáneo, GENERAR UNA BASE DE DATOS DE PORTALES QUE NOS INTERESEN como XTRart, Conocimientos sobre cómo redactar un proyecto ejemplo Redacción y estilo, CONVOCATORIAS estrategias GENERAR UNA BASE DE DATOS DE PORTALES QUE NOS INTERESEN, Conocimientos sobre producción de proyectos artísticos como Conocimientos sobre cómo redactar un proyecto, Conocimientos para elaborar una temporalización del proyecto ejemplos El cronograma, Conocimientos sobre producción de proyectos artísticos como Conocimientos sobre los derechos de autor, Hangar como Matadero, GENERAR UNA BASE DE DATOS DE PORTALES QUE NOS INTERESEN como Páginas de Facebook, Conocimientos para elaborar una temporalización del proyecto ejemplos Diagrama de Gantt, Líneas generales sobre cómo preparar un proyecto para una convocatoria como Conocimientos para elaborar las renderizaciones (simulaciones) de un proyecto