WARNING:
JavaScript is turned OFF. None of the links on this concept map will
work until it is reactivated.
If you need help turning JavaScript On, click here.
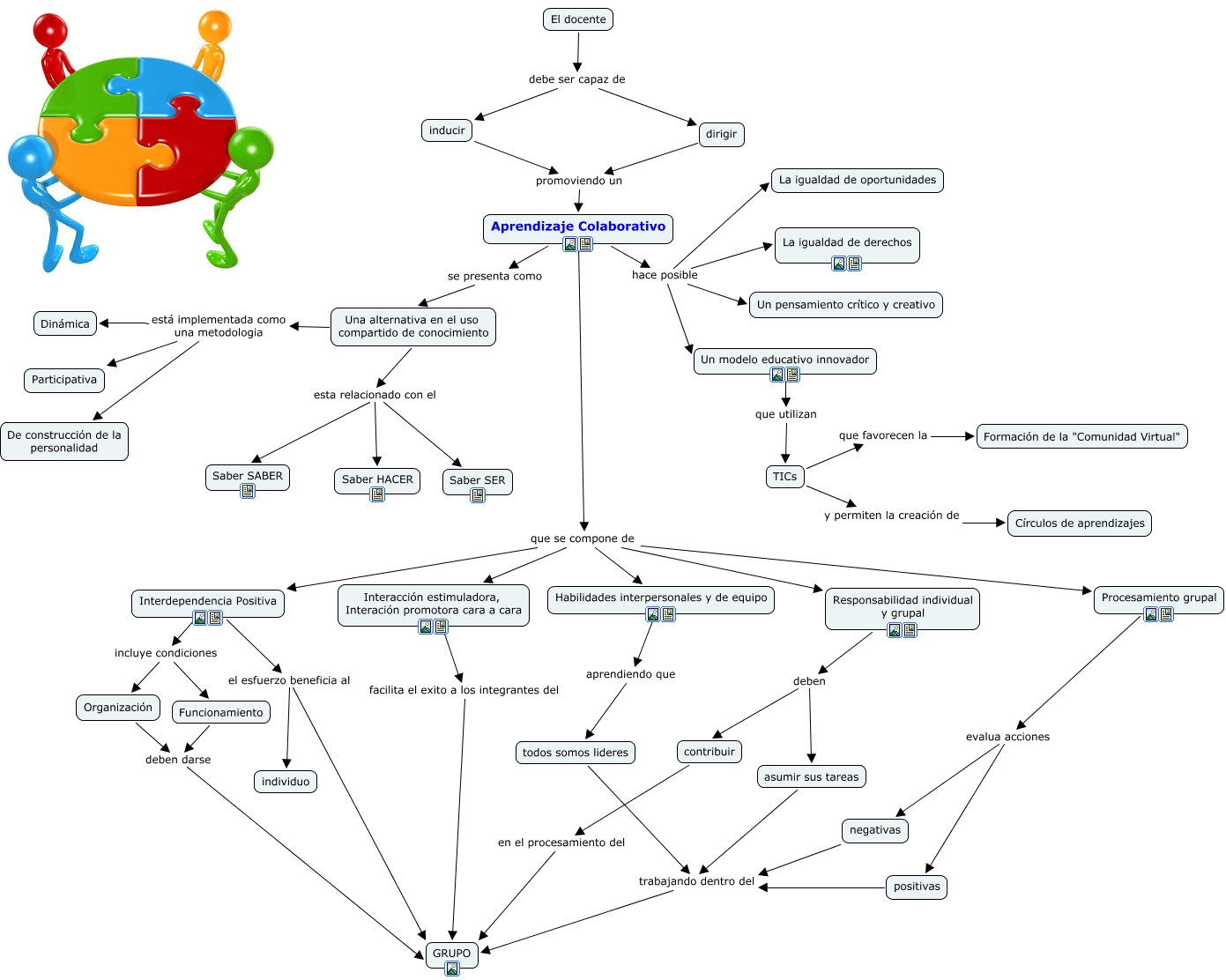
Este Cmap, tiene información relacionada con: Aprendizaje Colaborativo, Una alternativa en el uso compartido de conocimiento está implementada como una metodologia De construcción de la personalidad, Aprendizaje Colaborativo hace posible Un modelo educativo innovador, asumir sus tareas trabajando dentro del GRUPO, Responsabilidad individual y grupal deben contribuir, El docente debe ser capaz de inducir, Interdependencia Positiva incluye condiciones Funcionamiento, contribuir en el procesamiento del GRUPO, Interdependencia Positiva incluye condiciones Organización, Una alternativa en el uso compartido de conocimiento esta relacionado con el Saber SABER, Interdependencia Positiva el esfuerzo beneficia al individuo, Funcionamiento deben darse GRUPO, Aprendizaje Colaborativo que se compone de Responsabilidad individual y grupal, El docente debe ser capaz de dirigir, TICs y permiten la creación de Círculos de aprendizajes, negativas trabajando dentro del GRUPO, TICs que favorecen la Formación de la "Comunidad Virtual", Aprendizaje Colaborativo hace posible La igualdad de oportunidades, Aprendizaje Colaborativo hace posible La igualdad de derechos, inducir promoviendo un Aprendizaje Colaborativo, Aprendizaje Colaborativo se presenta como Una alternativa en el uso compartido de conocimiento