WARNING:
JavaScript is turned OFF. None of the links on this concept map will
work until it is reactivated.
If you need help turning JavaScript On, click here.
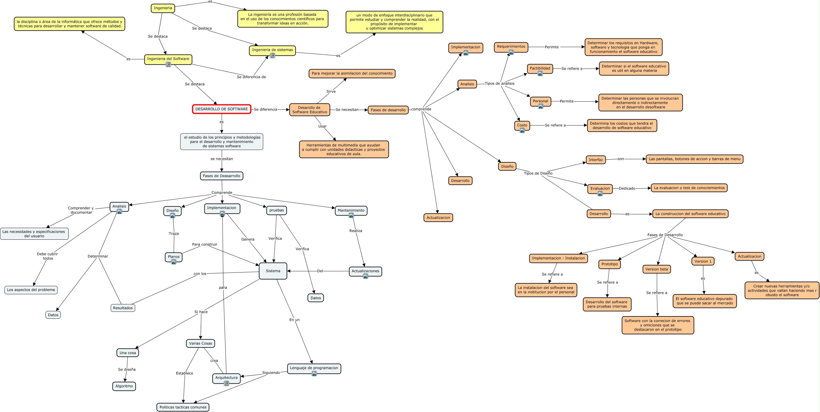
Este Cmap, tiene información relacionada con: Desarrollo de software, pruebas Verifica Sistema, Factibilidad Se refiere a Determinar si el software educativo es util en alguna materia, Ingenieria es La ingeniería es una profesión basada en el uso de los conocimientos científicos para transformar ideas en acción., Implementacion Genera Sistema, Actualizacion es Crear nuevas herramientas y/o actividades que vallan haciendo mas r obusto el software, Prototipo Se refiere a Desarrollo del software para pruebas internas, Diseño Traza Planos, Varias Cosas crea Arquitectura, Desarollo de Software Educativo Se necesitan Fases de desarrollo, Ingenieria de sistemas es un modo de enfoque interdisciplinario que permite estudiar y comprender la realidad, con el propósito de implementar u optimizar sistemas complejos, Analisis Debe cubrir todos Los aspectos del problema, Costo Se refiere a Determina los costos que tendra el desarrollo de software educativo, Diseño Tipos de Diseño Evaluacion, Actualizaciones Del Sistema, Fases de Deasarrollo Comprende Mantenimiento, Fases de desarrollo comprende Implementacion, pruebas Verifica Datos, Version beta Se refiere a Software con la correcion de errores y omiciones que se destacaron en el prototipo, Fases de Deasarrollo Comprende Analisis, Fases de Deasarrollo Comprende pruebas