WARNING:
JavaScript is turned OFF. None of the links on this concept map will
work until it is reactivated.
If you need help turning JavaScript On, click here.
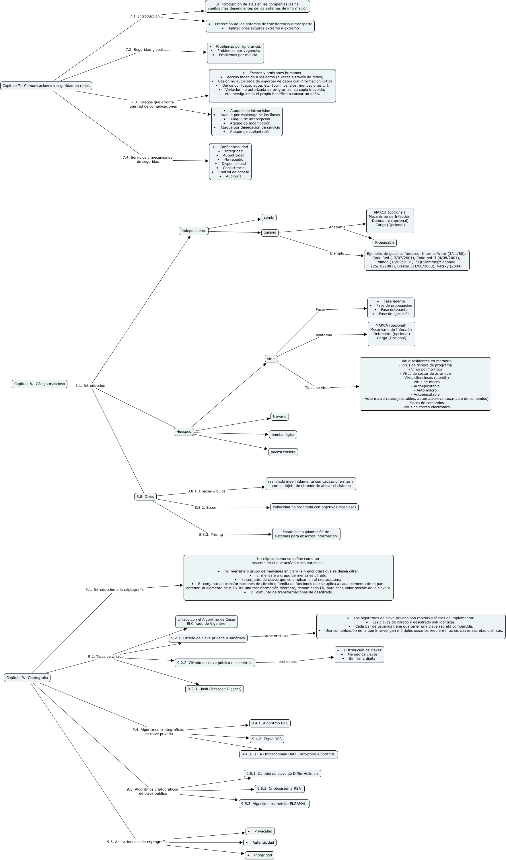
Este Cmap, tiene información relacionada con: 4 Capítulo 7-9, Capítulo 9.- Criptografía 9.2. Tipos de cifrado 9.2.1. Cifrado de clave privada o simétrico, gusano Anatomia Propagable, Capítulo 9.- Criptografía 9.5. Algoritmos criptográficos de clave pública 9.5.2. Criptosistema RSA, Capítulo 9.- Criptografía 9.4. Algoritmos criptográficos de clave privada 9.4.3. IDEA (International Data Encryption Algorithm), Capítulo 9.- Criptografía 9.2. Tipos de cifrado 9.2.3. Hash (Message Diggest), gusano Ejemplo Ejemplos de gusanos famosos: Internet Word (3/11/88), Code Red (13/07/2001), Code red II (4/08/2001), Nimda (18/09/2001), SQLSlammer/Sapphire (25/01/2003), Blaster (11/08/2003), Netsky (2004), 8.8. Otros 8.8.2. Spam Publicidad no solicitada con objetivos maliciosos, virus Tipos de virus - Virus residentes en memoria - Virus de fichero de programa - Virus polimórficos - Virus de sector de arranque - Virus silenciosos (stealth) - Virus de macro - Autoejecutable - Auto macro - Autoejecutable - Auto macro (autoejecutables, automacro-eventos,macro de comandos) - Macro de comandos - Virus de correo electrónico, Capítulo 7.- Comunicaciones y seguridad en redes 7.1. Introducción La introducción de TICs en las compañías las ha vueltos más dependientes de los sistemas de información, 9.2.2. Cifrado de clave pública o asimétrico problemas • Distribución de claves • Manejo de claves • Sin firma digital, Capítulo 7.- Comunicaciones y seguridad en redes 7.4. Servicios y mecanismos de seguridad • Confidencialidad • Integridad • Autenticidad • No repudio • Disponibilidad • Consistencia • Control de acceso • Auditoría, Capítulo 8.- Código malicioso 8.1. Introducción 8.8. Otros, gusano Anatomia MARCA (opcional) Mecanismo de Infección Detonante (opcional) Carga (Opcional), Capítulo 9.- Criptografía 9.6. Aplicaciones de la criptografía • Autenticidad, Capítulo 9.- Criptografía 9.6. Aplicaciones de la criptografía • Integridad, Huesped ???? puerta trasera, Capítulo 7.- Comunicaciones y seguridad en redes 7.3. Riesgos que afronta una red de comunicaciones • Ataques de intromisión • Ataque por espionaje de las líneas • Ataque de intercepción • Ataque de modificación • Ataque por denegación de servicio • Ataque de suplantación, 9.2.1. Cifrado de clave privada o simétrico características • Los algoritmos de clave privada son rápidos y fáciles de implementar. • Las claves de cifrado y descifrado son idénticas. • Cada par de usuarios tiene que tener una clave secreta compartida. • Una comunicación en la que intervengan múltiples usuarios requiere muchas claves secretas distintas., Capítulo 7.- Comunicaciones y seguridad en redes 7.2. Seguridad global • Problemas por ignorancia. • Problemas por vagancia. • Problemas por malicia., Independiente ???? sombi