WARNING:
JavaScript is turned OFF. None of the links on this concept map will
work until it is reactivated.
If you need help turning JavaScript On, click here.
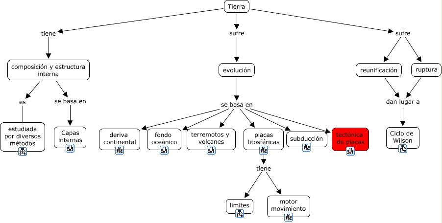
Este Cmap, tiene información relacionada con: modelo, placas litosféricas tiene motor movimiento, placas litosféricas tiene limites, reunificación dan lugar a Ciclo de Wilson, ruptura dan lugar a Ciclo de Wilson, evolución se basa en placas litosféricas, composición y estructura interna es estudiada por diversos métodos, evolución se basa en fondo oceánico, Tierra sufre ruptura, Tierra sufre reunificación, evolución se basa en tectónica de placas, evolución se basa en terremotos y volcanes, evolución se basa en deriva continental, evolución se basa en subducción, composición y estructura interna se basa en Capas internas, Tierra sufre evolución, Tierra tiene composición y estructura interna